Pivo je jedným z najobľúbenejších alkoholických nápojov na svete, no jeho vnímanie sa často spája s nižším obsahom alkoholu v porovnaní s inými destilátmi. Málokto si uvedomuje, že existujú piva, ktoré svojou silou prekonávajú aj tvrdý alkohol. Tento článok sa ponorí do fascinujúceho sveta extrémne silných pív, objasní mýty o stupňovitosti a predstaví tie najvýraznejšie kúsky, ktoré kedy boli uvarené.
Stupňovitosť piva: Viac než len číslo na etikete
Väčšina konzumentov piva na Slovensku a v Českej republike si myslí, že stupňovitosť piva priamo označuje percentuálny obsah alkoholu. Teda, že desaťstupňové pivo obsahuje 10 % alkoholu a dvanástka 12 %. Tento mýtus je však hlboko zakorenený a nezodpovedá realite. Štúdia z roku 2007, ktorú si nechal vypracovať Plzeňský Prazdroj, ukázala, že až 81 % opýtaných osôb sa mýli v tomto základnom pojme. Niektorí dokonca veria, že stupeň udáva dobu zrenia piva v týždňoch.
Skutočnosť je iná. Stupňovitosť piva udáva množstvo skvasiteľného extraktu v pôvodnej mladine, ktorý sa skladá primárne z cukrov pochádzajúcich z jačmenného sladu. Odborne povedané, desaťstupňové pivo obsahuje 10 % skvasiteľného extraktu v pôvodnej mladine. Pre lepšiu predstavu, v jednom litri mladiny je obsiahnutých približne 100 gramov skvasiteľného extraktu. Tento skvasiteľný extrakt je potom počas fermentácie premenený kvasinkami na alkohol a oxid uhličitý.

Čím vyšší je obsah skvasiteľného extraktu, tým viac cukrov je k dispozícii na premenu na alkohol, a teda výsledné pivo bude silnejšie. Platí teda, že dvanástka má vyšší obsah alkoholu ako desiatka. Avšak, výsledný obsah alkoholu v pive nie je určený len stupňovitosťou, ale aj stupňom prekvasenia. Nízky stupeň prekvasenia znamená, že sa menej cukrov premení na alkohol, čo zanecháva v pive viac zvyškového extraktu a plnšiu chuť. Naopak, niektoré vysoko prekvasené pivá, najmä zahraničné, môžu mať síce vyšší obsah alkoholu, ale chuťovo sú "prázdne".
Podľa súčasnej legislatívy by sa stupňovitosť mala uvádzať v percentách (%), nie v stupňoch (°). Teda, namiesto 10° by sa malo používať 10 % a namiesto 12° zase 12 %.
Obsah alkoholu v bežných pivách: Od nealkoholického po silné špeciály
Hoci stupňovitosť nie je priamym ukazovateľom obsahu alkoholu, môžeme uviesť orientačné hodnoty pre rôzne stupne piva:
- Nealkoholické pivo: do 0,5 % obj. etanolu
- Radler (nízkoalkoholický): cca 1,5-2,5 % alkoholu (existujú aj nealkoholické varianty)
- 8° pivo: približne 3 - 3,4 % alkoholu
- 10° pivo: približne 3,5 - 4,5 % alkoholu
- 11° pivo: približne 4,6 - 4,8 % alkoholu
- 12° pivo: približne 4,9 - 5,3 % alkoholu
- 14° pivo: okolo 6 % alkoholu
- 15° pivo: okolo 6,5 % alkoholu
- 18° pivo: 7 - 8,5 % alkoholu

Je dôležité poznamenať, že aj pivá s rovnakou stupňovitosťou sa môžu líšiť chuťou a obsahom alkoholu v závislosti od stupňa prekvasenia a konkrétneho výrobného procesu. Jediný spoľahlivý spôsob, ako zistiť presný obsah alkoholu, je prečítať si informáciu priamo na etikete piva.
V Slovenskej republike sa najviac konzumujú pivá s označením 10 % a 12 %. Bežné slovenské a české pivá, ako napríklad Zlatý Bažant či Šariš, majú obsah alkoholu na úrovni okolo 5 percent.
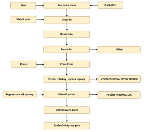
Pivná výroba: Od sladu k zlatému moku
Aby sme lepšie pochopili vznik alkoholu v pive, je užitočné pozrieť sa na zjednodušený proces jeho výroby. Základnými surovinami sú slad, chmeľ a kvasinky.
- Šrotovanie: Jačmenný slad sa mechanicky rozdrví na šrot, pričom je dôležité zachovať obaly zŕn, ktoré poslúžia ako filtračná vrstva.
- Vystieranie: Šrot sa zmieša s vodou určitej teploty, čím vznikne hustá kaša nazývaná vystierka alebo rmut.
- Rmutovanie: V tejto fáze sa zložité škroby štiepia na skvasiteľné cukry.
- Scedzovanie: V scedzovacej kadi sa oddelí tekutá časť rmutu (sladina) od pevných zvyškov sladu (mláto), ktoré sa často používajú ako krmivo.
- Varenie s chmeľom: Sladina sa varí s chmeľom, čím vzniká mladina.
- Chladenie a prevzdušnenie: Mladina sa schladí na vhodnú teplotu a prevzdušní.
- Kvasenie: Do mladiny sa pridajú pivovarské kvasinky a začína proces fermentácie. Počas neho sa cukry menia na alkohol a CO₂. Tento proces trvá zvyčajne 10 až 12 dní.
- Ležanie: Po dokvasení sa pivo schladí a nechá "ležať", aby sa jeho chuť ustálila.
- Plnenie: Po dokončení všetkých procesov je pivo pripravené na plnenie do fliaš, plechoviek alebo sudov.

Extrémne silné pivá: Súťaž o titul najsilnejšieho
V posledných rokoch sa pivovary po celom svete pustili do nekompromisnej súťaže o uvarenie najsilnejšieho piva. Tieto pivá často dosahujú obsah alkoholu, ktorý by sme bežne očakávali od destilátov.
Na vrchole rebríčka najsilnejších pív na svete sa ocitlo pivo s názvom Snake Venom (Hadí jed), ktoré pochádza zo škótskeho pivovaru Brewmeister. Toto pivo, v preklade "Hadí jed", obsahuje neuveriteľných 67,5 % alkoholu. Vyrába sa špeciálnou metódou zmrazovania a následného odstraňovania kryštálikov vody, čím sa koncentruje alkohol. Jedna fľaška tohto piva sa predáva za približne 80 dolárov a jeho výrobcovia varujú, že na jeden dúšok by sa nemalo vypiť viac ako 35 ml.
Ako sa vyrába pivo
Pred Snake Venom bol dlho považovaný za najsilnejšie pivo Armageddon, taktiež z dielne škótskeho pivovaru Brewmeister, s obsahom 65 % alkoholu. Podobnou metódou sa vyrába aj pivo Start the Future od holandského pivovaru Koelschip, ktoré dosahuje až 60 % alkoholu. Tieto pivá sa vlastnosťami skôr podobajú na whisky a sú určené na konzumáciu v malých množstvách, podobne ako tvrdý alkohol.
Medzi ďalšími silnými pivami, ktoré sa objavili v rebríčkoch, nájdeme aj:
- BrewDog's Tactical Nuclear Penguin: Toto škótske pivo má 32 % alkoholu a bolo navarené len jedenkrát. Hoci je silné, jeho chuť bola kedysi kritizovaná pivnou komunitou.
- Schorschbock 57: Nemecký pivovar Schorschbräu mal ambíciu navariť najsilnejšie pivo na svete a s týmto kúskom s 57 % alkoholu sa k cieľu priblížil.
- End of History: Ďalšie škótske pivo, ktoré sa vyznačuje nielen obsahom alkoholu, ale aj originálnym balením - fľaša je umiestnená v tele veveričky.
Tieto extrémne silné pivá sú výsledkom súťaživosti medzi pivovarníkmi a túžby posúvať hranice možného. Ich výroba a konzumácia sú však záležitosťou pre skutočných fajnšmekrov, ktorí si vedia oceniť nielen silu, ale aj komplexnosť chuti, ktorá pri takomto vysokom obsahu alkoholu často ustupuje do pozadia.
Alkohol za volantom: Pivo nie je výnimka
Je dôležité pripomenúť, že aj pivo, napriek tomu, že je vnímané ako menej silný alkohol, môže spôsobiť problémy pri šoférovaní. Množstvo alkoholu v krvi sa meria v promile a už hladina 0,5 promile môže zvýšiť pravdepodobnosť dopravnej nehody až o 100 %.
Podľa legislatívy na Slovensku:
- Menej ako 1 promile: priestupok, pokuta 150-800 eur, odobratie vodičského preukazu až na 3 roky.
- Viac ako 1 promile: trestný čin, hrozí trest odňatia slobody až na 12 mesiacov.
Je nevyhnutné uvedomiť si, že alkohol za volantom je extrémne nebezpečný a môže ohroziť nielen vlastný život, ale aj životy ostatných účastníkov cestnej premávky. Vždy je lepšie zvoliť alternatívny spôsob dopravy, ako riskovať vážne následky.