V posledných rokoch sa pozoruje značný posun v spotrebiteľských preferenciách, kedy stále viac ľudí volí zdravšie a alkoholovo neobsahujúce alternatívy. Medzi týmito voľbami sa presadilo "nealkoholické pivo," alebo tiež nazývané "Nealko pivo," ako obľúbená a osviežujúca možnosť pre tých, ktorí si chcú vychutnať chuť piva bez alkoholových účinkov. Nealko pivo je tu presne pre situácie, keď si klasické pivo nemôžete dať, aby vás zachránilo a spríjemnilo deň.
Akcie a prehľad obchodov s nealkoholickým pivom
Hľadáte nealkoholické pivo v akcii? Vitajte na našej stránke, kde vám prinášame aktuálne informácie o akciách na nealkoholické pivo v rôznych obchodoch. Ak ste fanúšikom osviežujúceho nealkoholického piva a hľadáte skvelú ponuku, máme pre vás skvelé správy! Momentálne máme 7 letákov s výhodnou akciou na nealko pivo. Toto sú obchody s nealkoholickým pivom v akcii tento týždeň: Billa, Koruna, Kraj, Nitrazdroj a Terno. Ak vás zaujíma, kde môžete zakúpiť nealkoholické pivo v akcii každý týždeň, poskytujeme vám prehľadný zoznam obchodov, kde je momentálne dostupné toto osviežujúce nápoj za výhodnú cenu. Na našej stránke nájdete 7 letákov s akciou na nealko pivo. Prelinkovanie vám umožní jednoducho nájsť najbližší obchod, kde si môžete kúpiť obľúbené nealkoholické pivo v zľave.

Výber obľúbených značiek a ich charakteristiky
Okrem samotnej akcie na nealkoholické pivo vám ponúkame aj výber z najobľúbenejších značiek na trhu. V rámci aktuálnej akcie môžete nájsť značky ako Birel, Zlatý Bažant 0.0% a BirGO vo viacerých obchodoch. Tento obchod je známy svojou kvalitnou ponukou a atraktívnymi cenami. Nechýbajú tu ani obľúbené značky ako Birel, Zlatý Bažant 0.0% a BirGO, či menej známe značky. Využite skvelé akčné ponuky na nealkoholické pivo a doprajte si osvieženie v podobe chutného nápoja bez alkoholu. Objavujte nové značky a vychutnajte si obľúbené chute nealkoholického piva.
Medzi často vyhľadávané patria:
- Birell Pomelo & Grep: Osviežujúce nealkoholické pivo v plechovke s príchuťou pomela a grepu. Bez obsahu konzervantov, umelých farbív a sladidiel. Objem 0,5 ℓ.
- Zlatý Bažant 0.0%: Zlatý Bažant 0,0% je prvé slovenské pivo úplne bez alkoholu, ktoré si zachováva svoju plnú pivnú chuť. Je reakciou hurbanovského pivovaru na moderné trendy v životnom štýle. V ponuke je aj vo forme radlerov s príchuťami ako Citrón, Baza či Mäta.
- BirGO: Značka, ktorá sa objavuje v akciových ponukách a ponúka rôzne varianty nealkoholického piva.
Ďalšie zaujímavé nealkoholické pivá a nápoje na báze piva zahŕňajú:
- Stella Artois nealko 0%: Svetlé nealkoholické pivo v sklenených fľašiach.
- Clausthaler Classic nealko 0%: Ponúkané v baleniach po 4 plechovky.
- Nová Paka Nealko bazový kvet a zázvor: Pivo s netradičnou, osviežujúcou kombináciou chutí.
- Nulťák Nealko 0: Nealkoholické pivo od pivovaru Jadrníček, vyrobené obmedzeným kvasením.
- Old Jamaica Ginger Beer: Sýtený zázvorový nealkoholický nápoj.
- Cool Grep nealko 00: Osviežujúce nealkoholické pivo bez príchute v plechovke.
- Staropramen Cool+ Energy: Nealkoholické nápoje na báze piva s príchuťami ako Červený pomaranč či Marhuľa a broskyňa, obohatené o kofeín a vitamíny.
- Konrad Chytrón: Nealkoholické pivo s príchuťou citrusov a bazy.
- Litovel FREE: Ponúka aj miešané polotmavé nápoje z nealkoholického piva.
- Vozka: Nealkoholické pivo v plechovke, ktoré je vhodnou alternatívou v situáciách, kedy si klasické pivo nemôžete dopriať.
Tajemství & Historie Českého piva
Môže nealkoholické pivo nahradiť klasické?
Môže nealkoholické pivo nahradiť klasické? To je otázka. Plnohodnotná náhrada to asi nikdy nebude. Keď si však porovnáme nealko možnosti na trhu, nealkoholické pivo vyhráva na plnej čiare. Nealkoholické pivo je skvelou voľbou pre tých, ktorí si chcú vychutnať osviežujúci nápoj bez alkoholu a zároveň si užiť chuť a aromu kvalitného piva. Ponúka široké spektrum chutí, od jemne horkastých až po ovocné radlery, čím dokáže uspokojiť rôznorodé chuťové preferencie.
Výroba nealkoholického piva: Techniky a procesy
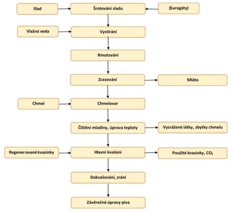
Korene nealkoholického piva siahajú až do raných pokusov vytvoriť pivo s nižším obsahom alkoholu. V neskorom 19. storočí sa začali zlepšovať techniky varenia, čo umožnilo pivovarom vyrábať nápoje s nižším obsahom alkoholu. Postupom času pokroky v technológii a dopyt spotrebiteľov viedli k vývoju prvého skutočného nealkoholického piva na začiatku 20. storočia.
Výroba nealkoholického piva zahŕňa špeciálne techniky na obmedzenie obsahu alkoholu, zatiaľ čo sa zachováva tradičná chuť piva. Jedným z bežných spôsobov je uvariť bežné pivo a potom použiť rôzne metódy na odstránenie alkoholu. Tieto metódy môžu zahŕňať:
- Vákuová destilácia: Alkohol sa odparuje pri nízkych teplotách, aby sa minimalizovali straty aromatických látok.
- Membránová filtrácia: Alkohol je oddelený od piva pomocou špeciálnych membrán.
Ďalším prístupom je zastaviť fermentačný proces pred tým, než sa alkohol úplne vyvinie. Toto sa dá dosiahnuť:
- Zastavením kvasenia pri nízkej hladine alkoholu: Proces kvasenia sa umelo preruší, keď hladina alkoholu dosiahne požadovanú nízku úroveň.
- Použitím špeciálnych kvasiniek: Niektoré kmene kvasiniek produkujú menej alkoholu alebo sú menej účinné pri jeho premene z cukrov.

Zloženie bežného nealkoholického piva: voda, jačmenný slad, kukurica, chmeľ, kyselina citrónová, antioxidant E 224, oxid uhličitý. Je dôležité si uvedomiť, že aj nealkoholické pivo môže obsahovať stopové množstvá alkoholu, zvyčajne do 0,5 objemového percenta, ktoré sú povolené legislatívou.
Globálny pohľad na hodnotenie nealkoholického piva
Pred letom sme však boli zvedaví, ktoré nealko pivo hodnotia užívatelia ako najlepšie. Preto sme zablúdili na stránku Ratebeer.com a zamerali sa na ponuku, ktorú môžete bežne kúpiť v slovenských supermarketoch. Ratebeer je medzinárodný portál, ktorý vytvárajú stovky pivných konzumentov po celom svete. Vzniká tak akási prehľadná encyklopédia pív z celého sveta. Hodnotenia na Ratebeer.com poskytujú cenný pohľad na to, ako sú jednotlivé nealkoholické pivá vnímané širokou komunitou konzumentov, čo môže byť užitočné pri výbere.
Informácie pre spotrebiteľov
Informujeme spotrebiteľov, ktorým predávame výrobky alebo poskytujeme služby, že majú podľa českého zákona č. 624/1992 Sb. právo na mimosúdne riešenie spotrebiteľského sporu z príslušnej zmluvy. Subjektom mimosúdneho riešenia spotrebiteľských sporov je Česká obchodná inšpekcia, so sídlom Štěpánská 567/15, 120 00 Praha 2, IČO: 000 20 869 (www.coi.cz). Sprevádzkovateľom tohto serveru je MAFRA, a.s., so sídlom Karla Engliše 519/11, 150 00 Praha 5, IČO: 45313351, zapísaná v obchodnom registri vedenom Mestským súdom v Prahe, oddiel B, vložka 1328.
Tento web používa súbory cookie. Ďalším prechádzaním tohto webu vyjadrujete súhlas s ich používaním.
tags: #najlacnejsie #nealko #pivo