Pivo, často nazývané aj „tekutý chlieb“ alebo „zlato v pohári“, je nápoj s tisícročnou históriou a mimoriadnou obľúbenosťou naprieč kontinentmi i kultúrami. Na Slovensku si tento horký, no osviežujúci mok získal srdcia mnohých konzumentov, ktorí si s radosťou vychutnávajú jeho rôzne podoby. Avšak, za bežnými označeniami ako „desiatka“ či „dvanástka“ sa skrýva viac, než sa na prvý pohľad zdá. Mnohí Slováci, napriek pravidelnej konzumácii, netušia, čo tieto čísla skutočne znamenajú a ako ovplyvňujú výslednú chuť a charakter piva. Tvrdenie, že sa jedná o priamy údaj o obsahu alkoholu, je rozšíreným omylom, ktorý si zaslúži dôkladné objasnenie.

Od Sumerov po Moderné Pivovary: Stručná História Piva
Prvé zmienky o pive siahajú až do obdobia starovekej Mezopotámie, kde na území dnešných Sumerov objavili dôkazy o jeho výrobe pred tritisíc rokmi pred Kristom. Najstarší známy recept na varenie piva, využívajúci jačmeň, pšenicu a proso, bol nájdený v starom Egypte, datovaný približne do roku 2510 pred Kristom. Od tých čias sa tento nápoj, vďaka svojej schopnosti uhasiť smäd a dodať energiu, rozšíril po celom svete a stal sa jedným z najznámejších a najkonzumovanejších druhov nápojov vôbec. Dnes sa na celom svete vyrába nespočetné množstvo rôznych druhov piva, od svetlých ležiakov po tmavé špeciály, každý s vlastným jedinečným charakterom a chuťovým profilom.
Stupňovitosť Piva: Viac než Len Číslo
Pivná stupnica, ktorá sa začala používať relatívne nedávno v porovnaní s históriou samotného piva, je kľúčom k pochopeniu rozdielov medzi jednotlivými druhmi. Systém merania hustoty piva zaviedol profesor pražskej polytechniky Karel Napoleon Balling pred viac ako 150 rokmi. Čísla uvádzané v stupňoch (napr. 10° alebo 12°) nehovoria o percentuálnom obsahu alkoholu, ale o množstve sušiny, čiže skvasiteľného extraktu, ktoré sa zo sladu pridalo do mladiny pred kvasením.
Pre lepšie pochopenie: „desiatka“ znamená, že pôvodná mladina obsahovala 10 % skvasiteľného extraktu. V jednom litri takejto mladiny sa nachádzalo približne 100 gramov týchto látok. „Dvanástka“ logicky obsahuje vyššie množstvo, teda 12 % skvasiteľného extraktu. Tento extrakt, predovšetkým cukry, je potravou pre pivovarské kvasinky počas fermentácie.

Ako Stupňovitosť Ovplyvňuje Chuť a Alkohol
Vyšší obsah skvasiteľného extraktu v mladine znamená, že kvasinky majú k dispozícii viac „potravy“, čo môže viesť k vyššiemu konečnému obsahu alkoholu. Je teda pravda, že v 12° pive bude viac cukrov než v 10°, a preto môže vzniknúť aj viac alkoholu. Avšak, konečný obsah alkoholu nie je priamo daný len stupňovitosťou. Dôležitú úlohu zohráva aj hĺbka prekvasenia.
Proces kvasenia je komplexný. Kvasinky premieňajú cukry na alkohol a oxid uhličitý. Ak kvasenie prebehne do hĺbky a takmer všetky cukry sa premenia na alkohol, výsledné pivo bude mať vyšší obsah alkoholu, ale môže stratiť časť svojej plnosti a sladovosti. Naopak, pivo s nižším stupňom prekvasenia si zachováva viac neprekvaseného extraktu, ktorý dodáva pivu plnú chuť. Preto chuťovo bohatšie a plnšie býva často pivo s nižším stupňom prekvasenia, aj keď jeho alkoholový potenciál bol vyšší.
V praxi to znamená, že „desiatka“ zvyčajne obsahuje približne 3 až 3,4 % alkoholu, zatiaľ čo „dvanástka“ má obsah alkoholu v rozmedzí 4,9 až 5,3 %. Tieto hodnoty sú však orientačné a môžu sa líšiť v závislosti od konkrétneho pivovaru a jeho výrobného postupu.
Zložitosť Výroby Piva: Od Sladu po Ležiak
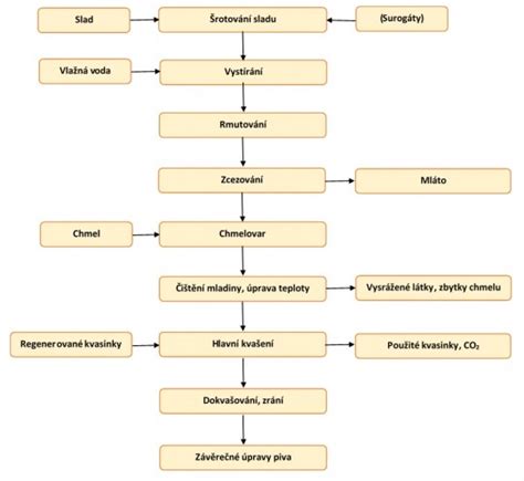
Proces výroby piva je fascinujúci a spája v sebe umenie s vedou. Začína sa šrotovaním jačmenného sladu, teda jeho mechanickým rozdrvením. Pri tomto procese je dôležité zachovať obaly zŕn, ktoré neskôr poslúžia ako filtračná vrstva. Nasleduje vystieranie, kde sa sladový šrot mieša s vodou určitej teploty, čím vzniká hustá kaša známa ako vystierka alebo rmut.
Kľúčovou fázou je rmutovanie, počas ktorého sa zložité škroby štiepia na skvasiteľné cukry. Existuje viacero spôsobov rmutovania, v závislosti od požadovaného typu piva. Po rmutovaní prichádza scedzovanie, kde sa v scedzovacej kadi oddelí číra, sladká tekutina - sladina - od pevných zvyškov sladu, ktoré sa nazývajú mláto a často nachádzajú uplatnenie v krmivárstve. Scedzovanie trvá zvyčajne tri až štyri hodiny.

Sladina sa následne varí s chmeľom, čím vzniká mladina. Mladina sa potom schladí na teplotu okolo 8-10 °C a prevzdušní. V tejto fáze sa pridávajú pivovarské kvasinky a začína sa proces kvasenia. Počas kvasenia, ktoré trvá zvyčajne 10 až 12 dní, sa cukry premieňajú na alkohol a oxid uhličitý. Teplota sa postupne znižuje a na konci procesu sa kvasnice odpustia.
Po skončení kvasenia sa pivo schladí a nastupuje proces ležania. Ležanie môže prebiehať klasicky, dvojfázovo alebo jednofázovo. Po tomto záverečnom procese je pivo pripravené na plnenie do sudov, fliaš alebo plechoviek.
Regulačné Zmeny a Spotrebiteľské Vnímanie
Na Slovensku a v Čechách už od roku 1994 nie je pre výrobcov povinné uvádzať stupňovitosť piva na etikete. Spotrebitelia tak na obale nájdu primárne informáciu o obsahu alkoholu, ktorá však, ako sme si ukázali, nie je priamo spojená s označením „desiatka“ či „dvanástka“. Táto zmena môže byť pre bežného spotrebiteľa mätúca, pretože si dovtedy často všímal práve stupňovitosť ako hlavný ukazovateľ charakteru piva. Povinnosťou pre výrobcov zostalo jedine to, že pivo označené ako ležiak musí byť minimálne „jedenástka“.
Niektorí výrobcovia však túto situáciu zneužívajú. Stáva sa, že „desiatka“ nemusí dosahovať deklarovaných 10 % skvasiteľného extraktu, ale má ho podstatne menej. U menej známych pív dokonca môžeme naraziť na situáciu, kedy chuť sladu je minimálna, pretože pivovary ho do výroby pridávajú v menšom množstve alebo využívajú moderné metódy, ako je napríklad HGB (riedenie pivného roztoku vodou), čo už mnohí za plnohodnotné pivo nepovažujú.
Ako Rozpoznať Kvalitné Pivo: Od Peny po Krčmára
Pre skutočného pivára je však dôležitejšia kvalita a chuť, ktorú vie rozpoznať aj napriek absencii stupňovitosti na etikete. Pivársky štamgast vie, že silno peniace pivo môže signalizovať nesprávne chladenie, nevhodné skladovanie alebo znečistené či príliš zohýbané výčapné rúrky. Podľa slovenskej normy by pivo po narazení malo tvoriť aspoň trojcentimetrovú penu, ktorá by nemala úplne zmiznúť počas piatich minút. Správna pena má svoju funkciu - chráni pivo pred kontaktom so vzduchom, ktorý spôsobuje rýchlu stratu chuti.
Dobrý krčmár, ktorý rozumie pivu, vie, ako ho správne skladovať a čapovať. Vie, že pohár musí byť čistý, z bezfarebného skla, s hladkými okrajmi a rovnými plochami. Vtedy sa dá takému pivu právom povedať tekutý chlieb alebo zlato v pohári. A práve takýto krčmár a jeho prístup k pivu sú často dôvodom, prečo sa pivár bude vždy vracať do svojej obľúbenej krčmy.
Zlaté pravidlá čapovania 1 - Ako načapovať pivnú penu
Hoci sa označenia „desiatka“ a „dvanástka“ môžu zdať ako jednoduché čísla, skrýva sa za nimi celý svet výrobného procesu, chuti a tradície. Pochopenie stupňovitosti nám umožňuje lepšie oceniť remeslo, ktoré stojí za každým pohárom piva, a urobiť informovanejšie rozhodnutia pri jeho výbere. Tento zlatý nápoj, prítomný v našich životoch po tisícročia, si zaslúži byť konzumovaný s plným vedomím jeho hodnôt.