Pivo je v našich končinách veľmi obľúbeným druhom alkoholu. Mnoho konzumentov si však myslí, že označenie stupňa piva, napríklad 10 % alebo 12 %, priamo udáva percentuálny podiel alkoholu v nápoji. Nie je to však pravda. Toto označenie v skutočnosti hovorí o obsahu skvasiteľného extraktu, ktorý má vplyv na konečné množstvo alkoholu, ale nie je s ním priamo totožné. Pochopenie rozdielu medzi stupňovitosťou a skutočným obsahom alkoholu je kľúčové pre uvedomelú konzumáciu.

Čo znamenajú stupne piva?
Stupňovitosť piva je dôležitým ukazovateľom, ktorý definuje kvalitu a charakteristiku daného piva. Označuje množstvo skvasiteľného extraktu, teda podiel látok, ktoré sa pri procese varenia uvoľnia z jačmenného sladu a z chmeľu. Ak teda siahnete po desaťstupňovom pive, teda po pive s označením 10 % (v minulosti označované ako 10°), siahate po pive, ktoré má v sebe 10 percent týchto látok. Pre lepšiu predstavu, v jednom litri budúceho piva je obsiahnutých 100 gramov skvasiteľného extraktu. Vyšší obsah skvasiteľného extraktu naznačuje potenciál pre vyšší obsah alkoholu, pretože kvasinky majú viac "potravy" na premenu na alkohol.
Často sa stretávame s nesprávnym predpokladom, že 12-stupňové pivo obsahuje 12 % alkoholu, 11-stupňové 11 % a podobne. Toto je častý omyl, ktorý pramení z nesprávneho chápania stupňovitosti. Percentá, ktoré sa uvádzajú na fľaši či plechovke piva, nehovoria o podiele alkoholu. Skutočný podiel alkoholu v pive sa zvyčajne pohybuje okolo 4 až 4,5 % objemu. Stupňovitosť teda nepriamo koreluje s obsahom alkoholu - čím vyššia stupňovitosť, tým vyšší potenciál pre alkohol, ale nie priamo úmerne.
Ako sa vyrába pivo: Od sladu po alkohol
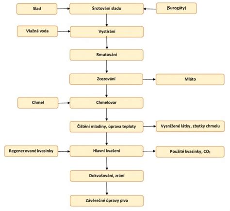
Pre lepšie pochopenie toho, ako vlastne v pive vzniká alkohol, je dôležité pozrieť sa aspoň stručne na proces jeho výroby. Základnými surovinami pre výrobu piva sú slad, chmeľ a kvasinky.
Šrotovanie a vystieranie
Proces začína šrotovaním, čo je mechanické rozdrvenie jačmenného sladu na sladový šrot. Dôležité je pri tomto procese čo najlepšie zachovať obaly zŕn, ktoré slúžia ako filtračná vrstva pri neskoršom scedzovaní. Nasleduje vystieranie, čiže miešanie sladu s vodou určitej teploty. Teplota vody závisí od typu piva, ktoré sa varí. Dôkladným premiešaním vody s jačmeňom vzniká hustá kaša, nazývaná vystierka, ktorá sa v ďalšom procese označuje ako dielo alebo rmut.

Rmutovanie a scedzovanie
Ďalšou kľúčovou etapou je rmutovanie. Tento proces spočíva v štiepení zložitých škrobov na skvasiteľné cukry. Existuje viacero spôsobov rmutovania, ktoré sa líšia v závislosti od druhu piva. Po rmutovaní nasleduje scedzovanie. V scedzovacej kadi sa kvapalná časť rmutu oddeľuje od pevných zvyškov sladu, známych ako mláto, ktoré sa často používajú na kŕmenie dobytka. Scedzovanie trvá zhruba tri až štyri hodiny a výsledkom je číra, sladká tekutina nazývaná sladina.
Varenie, chladenie a kvasenie
Sladina sa následne varí s chmeľom, čím vzniká mladina. Mladina sa schladzuje v chladiči na teplotu okolo 8-10 °C. Potom prichádza na rad finálna fáza - pridanie pivovarských kvasníc. Mladina, schladená a prevzdušnená, je obohatená o kvasnice a začína proces kvasenia. Počas kvasenia sa teplota postupne znižuje a na jeho konci sa kvasnice odpustia. Dĺžka procesu kvasenia je rôzna, zvyčajne okolo 10 až 12 dní. Práve počas kvasenia sa skvasiteľné cukry menia na alkohol a oxid uhličitý (CO2).
Ležanie a plnenie
Po skončení kvasenia sa pivo schladí a nasleduje proces ležania. Proces ležania môže byť klasický, dvojfázový alebo jednofázový. Po dokončení tohto záverečného procesu je pivo pripravené na plnenie do fliaš, plechoviek alebo sudov.
Obsah alkoholu v pive: Skutočnosť a vnímanie
Skutočný obsah alkoholu v pive sa obvykle udáva v percentách objemu (napr. 4,5 % obj.). Pre lepšie pochopenie skutočného množstva alkoholu v gramoch, ktoré skonzumujeme, je potrebné zohľadniť nielen percento alkoholu, ale aj objem vypitého piva. Napríklad, jedno 0,5 litrové (500 ml) pivo s obsahom alkoholu 4,5 % objemu obsahuje približne 22,5 ml čistého alkoholu. Pri hustote alkoholu približne 0,789 g/ml to predstavuje zhruba 17,75 gramov čistého alkoholu.
Často sa stretávame s tým, že ľudia podceňujú obsah alkoholu v pive, najmä v porovnaní s inými alkoholickými nápojmi. Prieskumy ukazujú, že mnohí si myslia, že veľké 10-stupňové pivo (napr. 0,5 l) obsahuje menej alkoholu ako 4 cl panák 40 % destilátu. Pritom opak je pravdou. Veľké 10-stupňové pivo môže obsahovať 18 až 20 gramov alkoholu, zatiaľ čo 4 cl panák vodky obsahuje "len" 16 gramov alkoholu. Podobne aj sklenka bieleho vína (2 dcl) môže obsahovať 18 až 22 gramov alkoholu, čo je porovnateľné alebo dokonca viac ako vo veľkom pive.
Tieto rozdiely vo vnímaní často vedú k nesprávnemu odhadu skonzumovaného množstva alkoholu. Je dôležité si uvedomiť, že alkohol je len jeden, bez ohľadu na to, či pochádza z piva, vína alebo destilátov. Dôležité je predovšetkým to, koľko alkoholu skonzumujeme, nie len čo konzumujeme.

Konkrétne príklady a výpočty
Pre ilustráciu, pozrime sa na konkrétne príklady.
Veľké 10° pivo (0,5 l, cca 4,5 % obj. alkoholu):
- Objem alkoholu: 0,5 l * 4,5 % = 0,0225 l = 22,5 ml
- Hmotnosť alkoholu: 22,5 ml * 0,789 g/ml ≈ 17,75 g
Veľký 4 cl panák 40 % destilátu (napr. vodka):
- Objem alkoholu: 0,04 l * 40 % = 0,016 l = 16 ml
- Hmotnosť alkoholu: 16 ml * 0,789 g/ml ≈ 12,62 g
Z týchto výpočtov vyplýva, že v 0,5 litri 10-stupňového piva sa nachádza viac čistého alkoholu ako v 4 cl panáku vodky. Tento fakt je často prehliadaný.
- Sklenka bieleho vína (2 dcl, cca 12 % obj. alkoholu):
- Objem alkoholu: 0,2 l * 12 % = 0,024 l = 24 ml
- Hmotnosť alkoholu: 24 ml * 0,789 g/ml ≈ 18,94 g
Aj v tomto prípade vidíme, že sklenka vína môže obsahovať viac alkoholu ako štandardný panák destilátu.
Je dôležité si uvedomiť, že tieto hodnoty sú približné a môžu sa mierne líšiť v závislosti od konkrétneho produktu a jeho presného zloženia. Výpočet "jedno pivo má 3,3 hmotnostných percent, čo predstavuje 3,2 g alkoholu na 100 ml" je mierne zavádzajúci, nakoľko 3,2g/100ml by zodpovedalo približne 4,05% objemového alkoholu (3.2g / 0.789g/ml / 100ml ≈ 0.0405). Skutočné hodnoty sa preto viac blížia k uvedeným prepočtom na základe objemových percent.
Pochopenie týchto rozdielov a pravidelné vzdelávanie sa v oblasti obsahu alkoholu v rôznych nápojoch je kľúčové pre zodpovednú konzumáciu a predchádzanie prípadným zdravotným rizikám spojeným s nadmerným požívaním alkoholu.