Banská Bystrica, mesto s bohatou históriou a ohromným bohatstvom rúd, najmä medených, ktoré tvorili poklad "zlatého obdobia" mestskej histórie v XIV. - XVI. storočí, je domovom pivovarníckej tradície, ktorá siaha až do roku 1501. S rozvojom baníctva rozkvitali aj iné remeslá, a pivovarníctvo nebolo výnimkou. Podľa ústneho podania sa pivovarská tradícia v Banskej Bystrici odhaduje na viac ako 500 rokov. Zachované archívne dokumenty z obdobia udeľovania práv mestu svedčia o tom, že právo variť pivo bolo súčasťou mestských privilégií.
Počiatky varenia piva v Banskej Bystrici
V roku 1501 žiadali mestská rada a richtár Banskej Bystrice kráľa Vladislava II. o udelenie nového mestského privilégia. Tejto žiadosti bolo vyhovené neskôr, za panovníka Ľudovíta II., a to privilégiom zo 7. augusta 1524. Pred udelením tohto privilégia sa s povolením mestskej rady varilo svetlé pšeničné pivo. Prvá zmienka o balení piva do fliaš pochádza z roku 1516, čo svedčí o včasnom rozvoji technológií spojených s výrobou a distribúciou piva v meste.
Varenie piva v Banskej Bystrici dosiahlo významný rozmach v 17. storočí, kedy v krátkom období vzniklo v meste viac ako 80 pivovarov. Tento nárast svedčí o silnej dopyte a prosperite lokálneho pivovarníckeho priemyslu.

Prelom 19. storočia a priemyselná výroba
Priemyselná výroba piva v Banskej Bystrici nastúpila v druhej polovici 19. storočia, po rozpade cechového systému, ktorý dovtedy reguloval remeselnú výrobu. V tomto období došlo k transformácii menších remeselných prevádzok na modernejšie, priemyselné pivovary. Zaujímavosťou tohto obdobia bola čiastočná dislokácia technológie. Časť zariadení, ako chladiareň, kvasiareň, ležiacka pivnica a stáčiareň piva do sudov, sa nachádzala na inom mieste, za Huštákom (časť Trosky), blízko Radvanských kasární, pri vstupe do mesta. Uvarené pivo sa preto muselo v drevených sudoch dovážať z námestia na Trosky na ďalšie spracovanie. Pivovaru patrili tiež tri jazerá (tajchy), v ktorých sa v zime uskladňoval ľad potrebný na chladenie.
Napriek tomu, že zariadenie bolo v tomto období zastarané a všetky práce sa robili ručne, ročná produkcia dosahovala okolo 5 000 hektolitrov piva. Banskobystrické pivo, najmä Banskobystrický Porter a Ležiak (s obsahom 20% a 16% extraktu pôvodnej mladiny), si získalo dobré meno a majitelia ho úspešne vyvážali až do Pešte a Viedne, čo svedčí o jeho vysokej kvalite a obľube na širšom trhu.
Rodina Heritzovcov a modernizácia
Od pokolenia na pokolenie si pivovar a sladovňu odovzdávala rodina Heritzovcov, až do roku 1942. Vtedy prebral prevádzku nový majiteľ, Ján Beňuš. Ten s rýchlym tempom modernizoval zariadenie vo varnej a stáčiarňach. V roku 1944 vyrábal pivovar už viac ako 20 000 hektolitrov piva, čo predstavovalo približne 60% jeho vtedajšej kapacity. Napriek vysokej kvalite piva sa v meste predávalo len 5% produkcie, zvyšok sa musel dovážať až 160 km od pivovaru. V meste boli zriadené sklady piva a prisťahovaní obchodníci s pivom sem dovážali pivo zo všetkých pivovarov.
V 50. a 60. rokoch 20. storočia vyrábal pivovar v priemere 3 000 až 5 000 hektolitrov piva mesačne. V sortimente nechýbali tradičné 7%, 10% a 12% svetlé pivá, ako aj sviatočné 16% tmavé pivo, ktoré patrilo k obľúbeným produktom.
Potulky mestom - História Medeneho Hámru v Banskej Bystrici
Zrod moderného pivovaru Urpín
Rozvoj pivovarníctva v Banskej Bystrici pokračoval ďalej a na tradíciách výroby piva "Zlatopramen" bol postavený nový moderný pivovar v mestskej časti Radvaň - Kráľová, ktorý dostal meno URPÍN. Tento pivovar bol 13. augusta 1971 uvedený do prevádzky s ročnou kapacitou 350-tisíc hektolitrov piva. Bol postavený ako pokračovateľ dlhoročnej tradície, s cieľom uspokojiť rastúci dopyt po kvalitnom slovenskom pive.
Dnes je pokračovateľom tejto bohatej histórie Banskobystrický pivovar, a.s. Od 1. mája 2007 prechádza komplexnou obnovou, v rámci ktorej nové vedenie investovalo už viac ako 15 miliónov eur do modernizácie technológie a rozvoja obchodných a marketingových aktivít. Tieto investície vrátili pivovaru významné postavenie na slovenskom trhu a zabezpečili mu pozíciu jedného z popredných výrobcov piva.
Proces výroby piva Urpiner: Od surovín po finálny produkt
Výroba piva Urpiner začína použitím tých najkvalitnejších slovenských surovín - jedinečnej bystrickej vody, najkvalitnejšieho slovenského chmeľu a chráneného levického sladu, s chráneným zemepisným označením EÚ. Tieto suroviny sú základom pre dosiahnutie výnimočnej chuti a kvality piva.
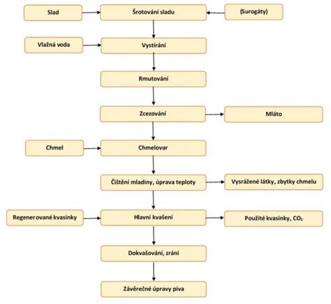
Sladovanie a rmutovanie
V prvej fáze sa slad rozomelie a zmieša s vodou, čím vznikne kašovitý roztok. Táto zmes sa postupne zohrieva na rôzne teploty v rámci procesu zvaného rmutovanie. Cieľom rmutovania je aktivovať enzýmy obsiahnuté v slade, ktoré štiepia zložité cukry a bielkoviny na jednoduchšie formy. Výsledkom je sladký roztok nazývaný sladina, ktorý sa následne oddelí od zvyškového mláta, ktoré sa ďalej nevyužíva.

Chmeľovar a kvasenie
Sladina sa prečerpá do mladinového kotla, kde sa varí spolu s chmeľom. Počas varu sa do mladiny uvoľňujú horké látky a arómy z chmeľu, ktoré dodávajú pivu jeho charakteristickú chuť a vôňu. Proces varu zároveň zabezpečuje sterilizáciu mladiny. Po vychladnutí sa na spilke pridávajú kvasnice, ktoré boli predtým starostlivo rozmnožené v laboratóriu. Mladina s kvasnicami sa prečerpá do kvasných tankov, kde prebieha hlavné kvasenie. Počas tohto procesu sa cukry obsiahnuté v mladine premieňajú na alkohol a oxid uhličitý.
Dozrievanie a filtrácia
Po ukončení hlavného kvasenia sa mladé pivo prečerpáva do ležiackych pivníc. V ležiackych pivniciach pivo dozrieva v špeciálnych horizontálnych tankoch pri nízkych teplotách, proces môže trvať až 7 týždňov. Počas zrenia sa dotvára chuť piva, dosahuje sa jeho čírosť a viaže sa oxid uhličitý do jeho štruktúry. Zrením pivo nadobúda finálne senzorické vlastnosti a stáva sa pripraveným na ďalšie spracovanie.
Kvôli prirodzenému predĺženiu trvanlivosti a dosiahnutiu iskiernej priehľadnosti sa pivo filtruje. Tento proces zbavuje pivo zvyškov kvasníc a zákalotvorných látok pomocou mechanického filtra, do ktorého sa pridáva špeciálne filtračné médium.
Urpiner: Pivo, ktoré dobýva svet
Príbeh Urpineru je príbehom o výnimočnom slovenskom pive, ktoré si získalo srdcia nielen domácich, ale aj zahraničných milovníkov piva. "Kde bolo tam bolo, v meste pod Urpínom sa varilo výnimočné slovenské pivo Urpiner. Banskobystrický pivovar s láskou vyladil každú jednu kvapku nápoja, ktorý tu varil a preto niet divu, že chýry o úžasnom pivku z tých najkvalitnejších domácich surovín sa dostali široko ďaleko."
Exportné úspechy a medzinárodné uznanie
Dobrým jazykom sa darí predpovedať obnovenie dodávok sudového piva do Maďarska, kde sa pivo z Banskobystrického pivovaru, presnejšie išlo o sudové pivo ešte v časoch pivovaru Urpín, tešilo obľube. Výnimočné slovenské pivo sa dostalo aj do Viedne, kde sa sudový Urpiner predával s veľkou obľubou. Neoverené správy hovoria o tom, že aj Tirolčania, ktorí mali možnosť ochutnať toto pivo, naň dodnes spomínajú.
Banskobystrický pivovar vyvážal svoje pivo aj do Mexika, kde bolo súčasťou tradičnej kuchyne. Rovnako si získalo priazeň v Škandinávii, konkrétne vo Fínsku a Dánsku.
Aktuálne sa plechovkový Urpiner Exclusive 16° vyváža do Kanady, kde sa objem exportu vďaka pochvalám od miestnych pivárov zvyšuje. Dlhodobo sa exportuje aj do Poľska, kde sa fľaškovaný a plechovkový Urpiner teší obľube. A neposledným cieľom je Taliansko, krajina slnka a temperamentu, kde pivo Urpiner predstavuje ideálneho spoločníka.

Výzvy a úspechy zahraničného obchodu
Dohodnúť zaujímavý obchod so zahraničným partnerom je veľmi náročné, a to ako časovo, tak aj z hľadiska zabezpečenia pravidelnosti dodávok. V Banskobystrickom pivovare si preto s vďakou a pokorou vážia každý jeden kontrakt so zahraničným partnerom. Pivovar sa preto neustále snaží prezentovať v zahraničí, napríklad na veľtrhu Internationale Grüne Woche v Berlíne.
Ako sa dostať do Pivovaru Urpín
Pivovar Urpín sa nachádza na ulici Rudohorská 16 v Banskej Bystrici. Do mesta sa najjednoduchšie dostanete po ceste. Alternatívnymi možnosťami sú železnica alebo lietadlo cez letisko Sliač, avšak tieto spôsoby sú zložitejšie. Sídlisko Sásová, kde sa pivovar nachádza, je dostupné z rôznych smerov. Autobusové linky 21, 22, 23, 24, 25, 26 obsluhujú oblasť Rudohorskej ulice. Pivovar je severnejší z dvoch podobných objektov na V strane ulice.
Nová reštaurácia Urpiner ponúka kompletný sortiment čapovaných pív Urpiner spolu s jedinečnou gurmánskou kuchyňou, čím dopĺňa celkový zážitok z návštevy tohto historického pivovaru.