Kvasinky, tieto mikroskopické jednobunkové organizmy patriace do ríše húb, sú často prehliadanou, no napriek tomu jednou z najdôležitejších zložiek pri výrobe piva. Ich nenápadná práca je zodpovedná za transformáciu sladiny na alkoholický nápoj, ktorý poznáme a obľubujeme. Bez kvasiniek by pivo zostalo len obyčajnou, bezfarebnou tekutinou bez charakteru. Ich úloha však presahuje rámec samotnej fermentácie; ovplyvňujú chuť, arómu a celkový senzorický profil výsledného produktu.

Pochopenie Kvasiniek: Viac než Len Cukor a CO2
Zjednodušene povedané, kvasinky konzumujú cukor a produkujú oxid uhličitý. Tento proces, známy ako fermentácia, je základom výroby piva. Počas neho dochádza k premene skvasiteľných cukrov zo sladu na alkohol (etanol) a zároveň k prirodzenému nasýteniu piva oxidom uhličitým. Kvasinky, zväčša jednobunkové organizmy, sa rozmnožujú nepohlavne, delbou buniek alebo pučaním. Tvoria približne 1% všetkých húb a ich schopnosť premieňať cukry na alkohol a CO2 je kľúčová.
V životnom cykle kvasinky prechádzajú štyrmi štádiami: izolácia, respirácia a rast, kvasenie a napokon zrážanie a sedimentácia. Za istých okolností je možné kvasinky použiť opakovane, čo je prax bežná v mnohých pivovaroch.
Historické Korene Fermentácie a Objav Kvasiniek
Prvé kvasené nápoje pravdepodobne vznikli náhodou, spontánnym kvasením tekutín s obsahom cukru. Najstaršie dôkazy o cielenom pivovarníckom procese pochádzajú z obdobia pred 6000 rokmi od Sumerov, no je pravdepodobné, že podobné nápoje sa vyrábali ešte skôr. Technológie sa postupne šírili z Mezopotámie do ďalších častí sveta.
Významný pokrok v porozumení kvasiniek nastal v 17. storočí. Antoine van Leeuwenhoek, priekopník mikroskopie, v roku 1680 pozoroval malé okrúhle bunky vo fermentovaných tekutinách, hoci ich spojitosť s fermentáciou ešte nebola jasná. Mechanizmus kvasenia začal objasňovať až francúzsky chemik Antoine Van Lavoisier, ktorý fermentáciu opísal ako chemickú reakciu. Dôkazy o nevyhnutnej úlohe kvasiniek priniesol Joseph-Louis Gay-Lussac, ktorý zistil, že fermentácia prebehne aj vtedy, ak je mladina po prevarení hermeticky uzavretá, čím sa eliminuje kontakt so vzduchom.

Rozdelenie Kvasiniek: Vrchné a Spodné Kvasenie
Kvasinky sa delia na rôzne typy v závislosti od spôsobu, akým pracujú pri výrobe piva. Najzákladnejšie delenie je na kvasinky vrchného a spodného kvasenia.
Kvasinky vrchného kvasenia (Saccharomyces cerevisiae): Tieto kvasinky pracujú pri vyšších teplotách, zvyčajne v rozmedzí 15-25 °C, a sú obľúbené pri výrobe pív typu "ALE", ako sú Porter, Stout, Altbier, Trappist či pšeničné pivo. Počas fermentácie sa vďaka produkcii oxidu uhličitého a svojej relatívne nízkej hustote zhlukujú na povrchu mladiny. Tento proces trvá zvyčajne 3-8 dní. Vyššia teplota kvasenia prispieva k komplexnejším chuťovým profilom, kde sa môžu objaviť ovocné či korenisté tóny. V minulosti bol problémom kontakt s okolitým vzduchom a potenciálna kontaminácia, no moderné technológie umožňujú tento proces kontrolovať. Termín "ALE" pôvodne označoval pivá bez chmeľu, dnes sa však používa pre tradičné anglické, americké a belgické pivá, prípadne ako širší pojem pre všetky vrchne kvasené pivá.
Kvasinky spodného kvasenia (Saccharomyces pastorianus): Tieto kvasinky preferujú nižšie teploty, typicky 7-15 °C, a počas fermentácie sedimentujú na dno nádoby. Používajú sa predovšetkým na výrobu ležiakov a plzenského typu piva. Tento proces je čistejší a trvá dlhšie, zvyčajne 7-14 dní. Pivá spodného kvasenia sú charakteristické čistejším profilom a dominantnou sladovou a chmeľovou chuťou. Na naše územia sa kvasinky spodného kvasenia dostali v roku 1842, dovtedy sa v Bavorsku využívali len na varenie piva. Dnes tvoria dominantnú časť svetovej produkcie piva.

Históriu a Vývoj Technológie Kvasenia
Dánsky pivovar Carlsberg v roku 1993 spôsobil obrovský prelom, keď začal s výrobou ležiakov pomocou čistých kultúr kvasiniek. Tento úspech bol výsledkom dlhoročného výskumu Emila Christiana Hansena, ktorý sa ako zamestnanec Carlsbergu venoval izolácii čistých kvasinkových kmeňov. Dovtedy pivovarníci využívali zmiešané kultúry kvasiniek.
Proces kvasenia sa delí na dva stupne:
Hlavné kvasenie: Počas neho kvasinky skvasia významnú časť využiteľných látok. Pri hornom kvasení vyplávajú na povrch, pri spodnom sedimentujú na dne. Hlavné kvasenie prebieha v niekoľkých fázach:
- Zaprašovanie: Vytvorenie peny na hladine zakvasenej mladiny.
- Ružice: Vytváranie bielych prúžkov na povrchu.
- Sedimentácia kvasníc: Krúžky sa prepadajú, vzniká deka tmavej peny, ktorá sa musí včas odstrániť.Hlavné kvasenie trvá zvyčajne 6 až 14 dní.
Dokvasenie a ležanie: Tento stupeň prebieha pri nižšej teplote a miernom tlaku, čo umožňuje dokvasenie extraktu a nasýtenie piva oxidom uhličitým. Tento proces, známy aj ako zrenie piva, môže trvať od niekoľkých týždňov až po niekoľko mesiacov.
V moderných pivovaroch sa na oba typy kvasenia, vrchné aj spodné, často používajú valcové kónické nádrže (CCT), ktoré umožňujú efektívne riadenie procesu.
Beer Fermentation Process Explained: How Yeast Turns Sweet Wort into Beer
Pivovarské Kvasnice ako Vedľajší Produkt a Potravinový Doplnok
Pivovarské kvasnice, ktoré sa používajú pri výrobe piva, sú v podstate vedľajším produktom. Obsahujú jednobunkové organizmy rodu Saccharomyces cerevisiae, ktoré premieňajú cukry na oxid uhličitý a etanol. Kvasnice sú mimoriadne bohatým zdrojom bielkovín (až 50%), vitamínov (najmä skupiny B), minerálnych látok (chróm, železo, selén, jód, draslík) a stopových prvkov. Sú tiež zdrojom esenciálnych aminokyselín, nenasýtených mastných kyselín a nukleových kyselín.
Preto sa pivovarské kvasnice často využívajú ako doplnok stravy. Pomáhajú pri zvýšenej duševnej a telesnej záťaži, pri problémoch s trávením (vďaka vitamínom B, najmä B12, ktoré podporujú metabolické procesy) a môžu mať pozitívny vplyv pri liečbe zápalu pečene či dokonca onkologických ochorení. Sušené pivovarské kvasnice sú účinné pri obnove črevnej mikroflóry a posilnení imunity. Vitamíny B majú tiež preukázané účinky pri pôsobení na demenciu, kardiovaskulárne choroby a chronickú artritídu.
Prášok alebo vločky z pivovarských kvasníc možno pridať do rôznych jedál, ako sú polievky, omáčky, smoothie alebo šaláty. Odporúča sa ich konzumovať surové, pretože pri varení strácajú časť svojich pozitívnych látok.
Rozmanitosť Pivných Štýlov a Vplyv Kvasiniek
Rozdielne teploty a typy kvasiniek vedú k širokej škále pivných štýlov.
Spodné kvasenie:
- Svetlý ležiak (Pilsner): Klasika, ktorá vznikla v roku 1842 v Plzni a dnes tvorí 70% svetovej produkcie piva. Vyznačuje sa sviežosťou, sladovou chuťou s aromatickým chmeľom na záver a ľahkou horkosťou.
- Polotmavý ležiak: Má výraznejšiu chmeľovú chuť a jantárovú až karamelovú farbu.
- Tmavý ležiak: Vzniká pridaním tmavého sladu, ktorý dodáva tóny čokolády, karamelu či kávy.
- Vienna Lager (Viedenský ležiak): Experiment 19. storočia, s medenou alebo červenou farbou a orieškovou či korenistou chuťou.
- Bock: Silný nápoj pôvodne pre chladnejšie obdobia, dnes spájaný so sviatkami. Tradičný bock má sladovú arómu a medenú až hnedú farbu. Májový bock je svetlejší a suchší s výraznou chmeľovou arómou.
- Eisbock (Ľadový bock): Silné pivo s ovocnou chuťou a tmavohnedou farbou, vyrábané čiastočným zmrazením doppelbocku.
- Doppelbock (Dvojitý bock): Silnejší variant bocku, pôvodne slúžil mníchom počas pôstu ako tekutý chleb.
- Weizenbock (Pšeničný bock): Vyrábaný zo pšeničného sladu.
Vrchné kvasenie:
- Indian Pale Ale (IPA): Vzniklo ako Pale Ale, no s prívlastkom "Indian" sa spája s exportom do Indie. Vyznačuje sa nižšou koncentráciou mladiny a často vyšším obsahom alkoholu (Double IPA). Sú preslávené značky ako Charles Wells Eagle IPA či Greene King IPA.
- English Pale Ale (EPA): Tradičné anglické pivo s charakteristickou horkosťou a vôňou po miestnom chmeli (grep, egreš, ruža).
- American Pale Ale (APA): Moderná odpoveď na EPA z 80. rokov 20. storočia, vyrábaná výlučne z amerického chmeľu.
- Pšeničné pivá (Weizen): U nás mimoriadne populárne, s minimálne 50% pšeničného sladu. Typické tóny klinčekov, vanilky, banánov či citrusov.
- Stout: Tmavé, krémové, horkosladké pivo s výraznou chuťou praženého sladu a arómou pripomínajúcou kávu. Svetoznámy Guiness je príkladom stoutu.
- Porter: Tmavé pivo podobné stoutu, pôvodom z Londýna.
- Blond Ale: Pivo varené prevažne z jačmenného sladu, občas s prídavkom pšenice a bylinných zložiek.
- New England IPA (NEIPA): Výrazne hmlisté, mliečne pivo s intenzívnou ovocnou chuťou tropického ovocia, často len na regionálnu distribúciu kvôli nestabilite.
- Sour Ale (Kysláč): Kyslé, vrchne kvasené pivá, obľúbené pre nízky obsah alkoholu, ideálne na leto.

Zloženie a Vplyv Vody na Chuť Piva
Voda je treťou základnou surovinou pri výrobe piva a jej kvalita má zásadný vplyv na výsledný produkt. Rozlišujeme varnú vodu, používanú priamo vo výrobe, a úžitkovú vodu na chladenie a čistenie. Požiadavky na varnú vodu sú vysoké. Tvrdá voda s vyšším obsahom vápnika je vhodnejšia pre tmavé pivá, zatiaľ čo mäkšia voda sa hodí pre svetlé ležiaky. Napríklad, tvrdá burtonská voda s obsahom sadrovca dala vzniknúť štýlu ALE, charakteristickému pre oblasť Burton v Anglicku.
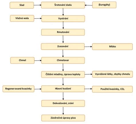
Proces Výroby Piva: Od Sladu po Konečný Produkt
Výroba piva je zložitý proces, ktorý spája stáročnú tradíciu s modernou technológiou. Základom sú štyri kľúčové suroviny: slad, chmeľ, voda a kvasnice.
Príprava a výroba mladiny:
- Slad: Získava sa sladovaním obilia (prevažne jačmeňa). Zrno sa namáča, klíči a následne suší (hvozdí). Špeciálne druhy sladu sa pražia pri vyšších teplotách, čím vznikajú rôzne farby, chute a arómy. Kombináciou svetlých a pražených sladov sládek zostavuje receptúru.
- Šrotovanie: Narušenie celistvosti zŕn na sprístupnenie endospermu.
- Vystieranie a rmutovanie: Zmiešanie šrotovaného sladu s vodou pri rôznych teplotách, aby enzýmy rozložili škrob na skvasiteľné cukry (maltózu a glukózu).
- Cedenie: Oddelenie sladiny (tekutá časť) od mláta (pevné zvyšky).
- Chmeľovar: Varenie sladiny s chmeľom (60-90 minút) na sterilizáciu, vyzrážanie bielkovín a dodanie horkosti a arómy.
- Chladenie: Horúca mladina sa rýchlo schladí na zákvasnú teplotu.
Kvasenie a dokvasovanie:
- Zakvasenie: Schladená mladina sa očkuje pivovarskými kvasinkami.
- Hlavné kvasenie: Prebieha pri určených teplotách (pre vrchné 15-25°C, pre spodné 7-15°C). Kvasinky premieňajú cukry na alkohol a CO2. Tento proces trvá 6-14 dní.
- Dokvasovanie (Ležanie): Pivo zreje v ležiacich tankoch pri nízkej teplote (1-2°C) a miernom tlaku. Počas tohto obdobia sa pivo nasýti CO2, číri sa a dozrieva. Trvá od niekoľkých týždňov do niekoľkých mesiacov.
Stáčanie a úprava:
- Pivo sa filtruje, aby bolo číre, a prípadne pasterizuje pre zvýšenie trvanlivosti. Stáča sa do fliaš, sudov či plechoviek, pričom je dôležité zamedziť oxidácii. Pre sekundárne kvasenie vo fľašiach sa pridáva cukor.

Experimentovanie a Budúcnosť Pivovarníctva
Výroba piva je neustály proces objavovania a experimentovania. Sládkovia majú k dispozícii širokú škálu surovín, pivných štýlov a technológií, ktoré im umožňujú tvoriť jedinečné a inovatívne produkty. Od tradičných ležiakov až po moderné IPA či kyslé ale, svet piva ponúka nekonečné možnosti pre chuťové pôžitky. Dôležité je dbať na čistotu a dodržiavanie technologických postupov, ktoré sú základom pre kvalitné pivo.