Svet piva sa neustále vyvíja a s ním aj ponuka pre špecifické skupiny konzumentov. Jednou z takýchto skupín sú ľudia s celiakiou alebo intoleranciou na lepok, ktorí si kedysi nemohli dopriať tradičné pivo. V súčasnosti však trh ponúka čoraz viac kvalitných bezlepkových alternatív, vrátane nealkoholických variantov. Tento článok vás prevedie svetom bezlepkového nealkoholického piva, od jeho zloženia a výroby až po konkrétne produkty a miesta, kde ich nájdete.

Čo je lepok a prečo sa mu niektorí vyhýbajú?
Lepok je bielkovinový komplex, ktorý sa prirodzene nachádza v obilninách ako pšenica, jačmeň a raž. U väčšiny ľudí tráviaci systém s lepkom nemá problém. U ľudí s celiakiou však konzumácia lepku vyvoláva autoimunitnú reakciu, ktorá poškodzuje sliznicu tenkého čreva. Pre tieto osoby je bezlepková diéta nevyhnutná. Intolerancia na lepok (neceliakálna citlivosť na lepok) sa prejavuje podobnými príznakmi, avšak bez autoimunitného poškodenia čreva. Aj keď sa tradičné pivá vyrábajú z jačmeňa alebo pšenice, a teda prirodzene obsahujú lepok, moderné technológie umožňujú jeho odstránenie.
Výroba bezlepkového piva: Veda a tradícia v jednom
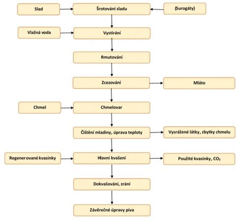
Proces výroby bezlepkového piva sa v základe nelíši od výroby bežného piva, s výnimkou špecifických krokov na odstránenie alebo minimalizáciu obsahu lepku. Tradičné pivá sa vyrábajú z vody, chmeľu a jačmenného sladu. Niektoré pivovary pri výrobe bezlepkových pív nahrádzajú jačmeň inými bezlepkovými surovinami ako kukurica, proso, pohánka alebo ryža.
Častejšou metódou je však klasická výroba s použitím jačmenného sladu, po ktorej nasleduje proces odstránenia lepku. Tento proces, často označovaný ako "bezlepková úprava", sa vykonáva pomocou špeciálnych enzýmov alebo filtrácie. Je dôležité poznamenať, že na výpočet obsahu lepku v pive neexistujú žiadne všeobecne dostupné vzorce či tabuľky. Testy na obsah lepku v pive sa preto musia vykonávať v špecializovaných laboratóriách či výskumných strediskách. Výsledky týchto testov sú rozhodujúce pre označenie piva ako bezlepkového.
Na Slovensku máme bezlepkové pivá, ktoré sa určite oplatí vyskúšať. V článku sa budeme zaoberať predovšetkým bezlepkovými pivami zo slovenského, českého, či rakúskeho trhu.

Nealkoholické bezlepkové pivo: Dvojitá výhoda
Kombinácia bezlepkového a nealkoholického piva je ideálnou voľbou pre široké spektrum konzumentov. Nealkoholické pivo oslovuje vodičov, abstinentov, športovcov, ale aj tých, ktorí si jednoducho chcú vychutnať chuť piva bez účinkov alkoholu. Bezlepkové pivo zas otvára dvere k pivnému pôžitku pre celiatikov a ľudí s intoleranciou na lepok.
Pivovar Benešovský pivovar Ferdinand sa pýši tým, že varí pivo klasickou technológiou s otvoreným spodným kvasením a dokvasovaním v ležiackych pivniciach. Pivovar má aj vlastnú humnovú sladovňu, ktorá ročne vyrobí viac ako 2 200 ton sladu. Slad z Benešova nakupujú aj ďalšie pivovary v Českej republike a vďaka dlhoročnej spolupráci s bavorským sladovníkom Weyermannom sa benešovský slad vyváža do celého sveta pod značkou Ferdinand. V súčasnosti pivovar vyrába celkom desať druhov piva. Sú to svetlé pivá, tmavý ležiak, polotmavý ležiak Sedem guľôčok a svetlý špeciál d'Este. Hoci tento pivovar nie je primárne zameraný na bezlepkové pivo, jeho tradícia a kvalita výroby sú prísľubom pre potenciálne budúce bezlepkové produkty.
Výroba piva v piešťanskom pivovare ŽiWELL v spolupráci s Beer Station
Konkrétne bezlepkové nealkoholické pivá na trhu
Lammsbräu Bezlepkové pivo BIO 330ml
Toto bezlepkové pivo sa chuťovo vyrovná pivu plzeňského typu, avšak bez lepku, ktorý sa z piva odstraňuje po uvarení pomocou jedinečnej technológie. Je bez alkoholu. Ide o prvé pivo pre celiakov, ktoré nie je z náhradiek, ale z pravého prírodného chmeľu a sladu, to všetko v bio kvalite. Zloženie: prírodná minerálna voda, jačmenný slad *, prírodný chmeľ *, kvasná kyselina uhličitá. * Pochádza z ekologického poľnohospodárstva. Nutričné údaje na 100ml: Energia 124 kJ / 29 kcal.
Celia - Prémiový svetlý ležiak
Už názov tohto piva hovorí o tom, komu je určené. K výrobe tohto piva sa používajú úplne rovnaké suroviny ako na výrobu bežného piva: voda, jačmenný slad a žatecký chmeľ. Obsah lepku u piva CELIA je pod hranicou 5 mg/1L, pričom oficiálne informácie uvádzajú maximálne 2 mg/1L a na trhu je už od roku 2013. Výrobca uvádza, že unikátny fakt na tomto pive je, že si plne nesie vlastnosti typického českého piva, ku ktorým patrí zlatistá farba, príjemná sladová vôňa, harmónia chutí, v ktorých je zladená počiatočná sladkosť s doznievajúcou lahodnou horkosťou. Charakteristickou vlastnosťou je výrazná penivosť. Musíme uznať, že pivo je naozaj chutné. Podľa výrobcu si zachováva tradičnú českú plnú chuť a horkosť a zároveň aj jemnú chmeľovú vôňu a bohatú penu, s čím rozhodne súhlasíme.
Bezlepkový Steiger
Bezlepkový Steiger sa vyrába od konca roku 2019. Ide o “klasickú dvanástku” s 5,00% obsahom alkoholu. Zakúpite ho v bežných obchodných reťazcoch, napríklad v Kauflande. Hoci sa jedná o alkoholické pivo, jeho dostupnosť v bežných obchodoch signalizuje rastúci záujem o bezlepkové produkty.
Nilio - Inovatívny slovenský remeselný pivovar
Nilio je inovatívny remeselný pivovar z Liptovského Mikuláša, ktorý sa zameriava na výrobu nealkoholických pív s plnou chuťou a autentickým charakterom. Vznikol s cieľom priniesť pivo pre ľudí, ktorí chcú alebo potrebujú alkohol obmedziť, no zároveň si nechcú odoprieť pôžitok z kvalitného piva. Základom ich jedinečného prístupu je vlastný kmeň kvasiniek, ktorý premieňa cukry na glycerol namiesto alkoholu. Výsledkom je nealkoholické pivo s hladkým telom, príjemnou konzistenciou a prirodzeným záverom. Nilio pritom kladie mimoriadny dôraz na zloženie - všetky pivá sú vyrábané bez živočíšnych zložiek, bez syntetických prísad a v súlade s vegánskymi princípmi. Z pestrej ponuky vynikajú dve pivá, ktoré sú navyše bezlepkové:
- Zero Power: Ľahké, osviežujúce pivo s nízkou horkosťou a citrusovým charakterom, ideálne pre každodenné osvieženie.
- Hempy Koa: Výnimočné tým, že kombinuje konopné semienka a chmeľ do harmonického celku, ktorý zaujme chuťou aj zložením.
Nilio sa rýchlo etablovalo ako symbol modernej pivnej kultúry, ktorá prepája vedu, remeslo a životný štýl bez kompromisov.

Dovozové bezlepkové pivá a ich charakteristika
Okrem bezlepkových pív z Českej republiky si môžeme vybrať z bohatej škály pív dovážaných - hlavne z Nemecka, Anglicka či Belgicka. Na svoje si prídu milovníci ovocných pív, tak i vodiči či abstinenti, pretože sú k dostaniu aj napr. citrónové alebo nealkoholické bezlepková piva. Niektoré výrobky na svetovom trhu sú aj v BIO kvalite. Nutné je však počítať s trochu vyššou cenou. Lacnejšie piva sa dajú zakúpiť zhruba od 3€ za 0,33 litra, ale väčšina stojí ďaleko viac.
Pilsner Urquell, napriek svojej popularite, obsahuje lepok a nie je vhodný pre celiatikov.
Laboratórne testovanie a certifikácia
Ležiak bol testovaný vo viacerých akreditovaných laboratóriách a patrí do licenčného systému ELS, ktorý je jednotný vo všetkých európskych krajinách. Podľa protokolov o skúškach vzoriek je obsah lepku nižší ako 10 mg/l, pričom zákonný limit je 20 mg/l. Dôležité však je, že pokiaľ konzumujete väčšie množstvo bezlepkového piva, môže Vám to uškodiť. Preto je nevyhnutné dodržiavať odporúčané dávkovanie a sledovať vlastnú reakciu organizmu.
Kde nakupovať bezlepkové nealkoholické pivo?
Z našich skúseností by sme odporučili Kaufland, prípadne Tesco ako miesta, kde môžete nájsť širšiu ponuku bezlepkových pív. Bezlepkové pivo však nájdete aj v predajniach Yeme alebo v špecializovaných pivných obchodoch. Pri nákupe je vždy dobré overiť si informácie o produkte priamo na obale, prípadne sa informovať u predajcu. Aj keď sa snažíme o maximálnu presnosť informácií, bohužiaľ nemôžeme zaručiť 100% správnosť uvádzaných údajov. Uvedené informácie sú len orientačné, pred nákupom vo vybranom obchode odporúčame overiť, že predávaný model má kľúčové vlastnosti podľa vašich požiadaviek.

Záverom, bezlepkové nealkoholické pivo už nie je len nedostupným snom, ale realitou, ktorá ponúka pôžitok bez kompromisov pre široké spektrum konzumentov. S rastúcim povedomím a technologickým pokrokom môžeme očakávať ešte širšiu a kvalitnejšiu ponuku v budúcnosti.
tags: #bezlepkove #nealkoholicke #pivo