Pivo, tento starobylý a celosvetovo obľúbený nápoj, má svoju vlastnú, fascinujúcu históriu a komplexný výrobný proces. Jeho cesta od základných surovín až po osviežujúci mok v našich pohároch je výsledkom stáročnej tradície, precíznej práce a dokonalého načasovania. Základom každej várky piva je starostlivý výber surovín, ktoré mu dodávajú jeho jedinečný charakter.
Suroviny: Stavebné kamene piva
Základom piva je slad, ktorý pochádza z obilnín, najčastejšie z jačmeňa. Slad dodáva pivu jeho sladkastú chuť a farebný odtieň. Proces sladovania, pri ktorom sa jačmeň nechá naklíčiť a následne šetrne usušiť, aktivuje v zrnách dôležité enzýmy. Tieto enzýmy sú kľúčové pre premenu škrobov na jednoduchšie cukry, ktoré sú následne fermentovateľné.

Ďalšou nevyhnutnou zložkou je chmeľ. Chmeľové hlávky dodávajú pivu jeho charakteristickú horkosť a zároveň obohacujú jeho aromatický profil. Pre výrobu piva sa používajú neoplodnené samičie šišky chmeľu, ktoré môžu byť pridané v rôznych formách - ako chmeľový extrakt, granule alebo celé sušené hlávky. Český chmeľ, najmä odroda Žatecký poloraný červeňák, je svetovo preslávený pre svoju vysokú kvalitu a vyvážený obsah horkých a aromatických látok.
Kvasinky, tieto neviditeľné mikroorganizmy, zohrávajú nezastupiteľnú úlohu. Premienajú škroby a cukry na alkohol a oxid uhličitý, čím dávajú pivu jeho iskru a povahu. V pivovarníctve sa používajú špecifické kmene pivovarských kvasiniek, ktoré sa delia na tie pre spodné kvasenie (typické pre ležiaky) a vrchné kvasenie (používané pri výrobe ale a iných špeciálov).
Voda, ako najpočetnejšia zložka piva (až 92%), je rovnako dôležitá. Jej kvalita a zloženie minerálov môžu výrazne ovplyvniť výslednú chuť piva.
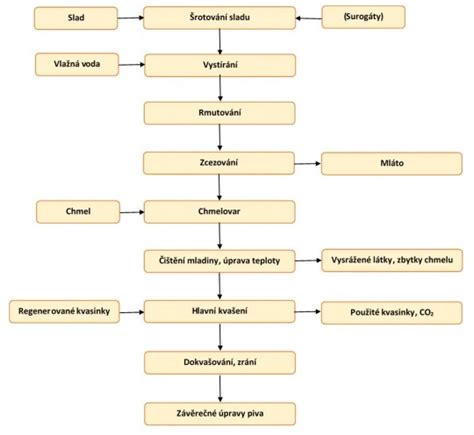
Výrobný proces: Od šrotovania po dozrievanie
Výroba piva je viacstupňový proces, ktorý si vyžaduje precíznosť a kontrolu v každej fáze.
Šrotovanie a vystieranie
Prvým krokom po výbere surovín je šrotovanie sladu. Jačmenný slad sa mechanicky rozdrví na sladový šrot. Pri tomto procese je dôležité zachovať obaly zŕn, pretože slúžia ako prirodzená filtračná vrstva pri neskoršom scezovaní.

Nasleduje vystieranie, kedy sa sladový šrot zmieša s vodou pri presne stanovenej teplote (často okolo 37-38°C). Vzniká tak hustá kaša, známa ako "dielo" alebo "rmut". Tento proces slúži na aktiváciu enzýmov v slade.
Rmutovanie
Rmutovanie je kritická fáza, kde dochádza k enzymatickému štiepeniu komplexných škrobov na jednoduchšie, skvasiteľné cukry. V českom pivovarníctve je typické používanie dekokčného spôsobu rmutovania, často na dva alebo dokonca tri rmuty. Časť "diela" sa zohrieva v rmutovacej panve na špecifické teploty (napríklad 70-73°C pre ztekucenie škrobu, následne 63-65°C pre ďalšie štiepenie), čím sa zabezpečuje maximálna premena škrobov na cukry. Tento postup je kľúčový pre dosiahnutie plnej a charakteristickej chuti českého ležiaka. Infúzny spôsob, kde sa celé "dielo" zohrieva naraz, je časovo menej náročný, ale nemusí viesť k rovnako komplexnej chuti.
Scezovanie a chmeľovar
Po úspešnom rmutovaní nasleduje scezovanie. V scezovacej kadi sa oddelí číra, sladká tekutina - sladina - od pevných zvyškov sladu, nazývaných sladové mláto. Mláto sa často využíva ako krmivo pre hospodárske zvieratá.

Sladina sa následne prevarí s chmeľom v procese zvanom chmeľovar. Chmeľ sa pridáva postupne v niekoľkých dávkach, čím sa do mladiny uvoľňujú horké látky a aromatické oleje. Prvá dávka chmeľu dodáva horkosť, druhá prispieva k horkosti aj aróme a tretia, pridaná tesne pred koncom varu, dodáva najmä arómu. Po chmeľovar sa mladina rýchlo schladí. Následne sa v mladinovej pánve nechá "odstáť" a zrazené látky, nazývané "lom", sa spolu so zvyškami chmeľu odstránia vo vírivej kadi.
Kvasenie
Schladená a vyčistená mladina sa prečerpá do fermentačných nádob, kde sa pridajú pivovarské kvasinky. Toto je fáza hlavného kvasenia, počas ktorej kvasinky premieňajú skvasiteľné cukry na alkohol a oxid uhličitý. Pri výrobe klasického ležiaka sa používa spodné kvasenie, ktoré prebieha pri nižších teplotách (do 12°C) v chladených priestoroch zvaných spilky. Hlavné kvasenie trvá zvyčajne 6 až 10 dní, v závislosti od typu piva a podmienok. Počas kvasenia sa na povrchu mladiny vytvára pena, ktorá postupne hnedne a na konci kvasenia sa znižuje.

V niektorých moderných, najmä priemyselných pivovaroch sa na hlavné kvasenie používajú uzavreté cylindrokonické tanky (CKT), ktoré umožňujú rýchlejšie kvasenie pri kontrolovanejších podmienkach.
Dozrievanie (Ležanie)
Po hlavnom kvasení sa pivo prudko schladí a oddelia sa od neho usadené kvasnice. Toto "mladé pivo" sa následne prečerpá do ležáckych tankov, kde nastáva fáza dozrievania, známa aj ako ležanie. Ležácke tanky sú zvyčajne ležaté nádoby umiestnené v chladenom priestore (ležáckej pivnici) pri teplote blízkej 0°C.

Počas dozrievania pivo pomaly nasýtené oxidom uhličitým, ktorý prirodzene vzniká počas dokvasenia. V tejto fáze sa dotvára jeho chuť, vôňa, piteľnosť, penivosť a charakteristický "ríz". Dĺžka dozrievania sa líši v závislosti od typu piva, ale pre klasické ležiaky môže trvať od niekoľkých týždňov až po niekoľko mesiacov. Jedine pozvoľné prirodzené dozrievanie v ležáckych pivniciach je zárukou zaguľatené chuti, dobrej piteľnosti a hustej, trvanlivej peny. Tradičné pivovary, ako napríklad Plzenský Prazdroj, stále využívajú drevené sudy a kade na dozrievanie piva, pričom proces výroby týchto sudov je rovnako náročný a precízny ako samotná výroba piva.
Plnenie a distribúcia
Po dozretí je pivo pripravené na plnenie. Filtrované pivo sa plní do pretlačných tankov a následne do fliaš, plechoviek alebo sudov. Celý proces plnenia prebieha za prísnych hygienických podmienok. Niektoré pivá, najmä tie určené pre tankové reštaurácie, sa plnia nepasterizované, aby sa zachovala ich maximálna čerstvosť a plnosť chuti.
Ako sa pivo vyrába v pivovare | 8-krokový proces varenia piva
V dnešnej dobe existuje mnoho rôznych metód výroby piva a každý pivovar si stráži svoje špecifické postupy a receptúry. Tieto rozdiely v technológii, použitých surovinách (rôzne druhy sladu, chmeľu a kvasiniek) a dĺžke kvasenia a dozrievania vedú k obrovskej rozmanitosti pív, ktoré dnes môžeme ochutnať. Od klasických ležiakov, cez aromatické ale, až po špeciálne tmavé či nealkoholické pivá, každý milovník piva si nájde to svoje.
Výroba piva je teda komplexný proces, ktorý kombinuje umenie s vedou, tradíciu s inováciou. Je to cesta, ktorá si vyžaduje starostlivú prácu, hlboké znalosti a vášeň pre tento jedinečný nápoj.