Vychutnať si dokonale načapované pivo, ktoré ste si sami uvarili z kvalitných surovín, je pre mnohých pivných nadšencov splneným snom. Domáce pivovary, alebo inak povedané homebrewing systémy, sa stávajú čoraz populárnejšími, otvárajúc dvere do fascinujúceho sveta pivovarníctva priamo vo vašej domácnosti. Tento súbor nástrojov a zariadení vám umožní premeniť základné suroviny - slad, chmeľ, vodu a pivovarské kvasinky - na vaše vlastné pivné špeciality, presne podľa vašej chuti.
Prečo sa pustiť do domáceho varenia piva?
Domáca výroba piva má nespočetné výhody, ktoré presahujú len samotný výsledný produkt. Medzi tie hlavné patrí neobmedzená možnosť experimentovania s rôznymi chuťami, štýlmi a receptúrami, čo vám umožní vytvoriť pivo, ktoré dokonale zodpovedá vašim preferenciám. Zároveň získate hlbšie porozumenie zložitému procesu výroby piva, od sladovania až po finálnu fermentáciu. Vlastné pivo vám taktiež ponúkne jedinečný zážitok, nakoľko vzniklo vašimi rukami a s vašou starostlivosťou. V našej ponuke nájdete všetko potrebné pre začiatočníkov aj pokročilých pivovarníkov, čím vám pomôžeme váš sen o dokonalom domácom pive premeniť na skutočnosť. Objavte s nami radosť z domáceho piva a premeňte vašu vášeň pre tento zlatistý mok na skutočný zážitok.

Kľúčové komponenty domáceho pivovaru: Sladový, rmutovací a fermentačný kotol
Pochopenie základných komponentov vášho domáceho pivovaru je nevyhnutné pre úspešné varenie piva. Medzi tie najdôležitejšie patria sladový, rmutovací a fermentačný kotol, ktoré sú zvyčajne vyrobené z kvalitnej nehrdzavejúcej ocele.
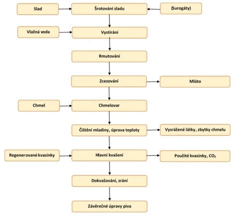
Sladový kotol: Toto zariadenie slúži ako počiatočný bod procesu. Pridáva sa doň slad a zahrieva sa voda, ktorá je základnou surovinou v pivovarníctve. V sladovom kotle prebieha tzv. máčanie sladu, proces, počas ktorého sa zo sladu extrahuje sladový cukor. Výsledkom je sladká tekutina, známa ako sladina alebo sladový výluh, ktorá je pripravená na ďalší krok.
Rmutovací kotol: Sem sa presúva sladový výluh zo sladového kotla. V rmutovacom kotle sa tekutina zahrieva na špecifické teploty, aby sa aktivovali enzýmy, ktoré rozkladajú škrob v slade na fermentovateľné cukry. Tento proces, nazývaný rmutovanie, je kritický, pretože práve typ a množstvo cukrov v rmutovacej zmesi určuje charakteristický profil budúceho piva. Po dokončení rmutovania je nevyhnutné tekutinu precediť, čím sa oddelia zvyšky sladu a získa sa číra sladina, pripravená na hlavný var.
Fermentačný kotol: Toto je miesto, kde sa sladová mladina mení na pivo. Po pridaní pivovarských kvasiniek do ochladenej mladiny začína proces fermentácie. Počas neho kvasinky spotrebúvajú rozpustené cukry a premieňajú ich na alkohol a oxid uhličitý. Tento proces môže trvať od niekoľkých dní do niekoľkých týždňov, v závislosti od typu piva a kvasiniek. Fermentačný kotol je navrhnutý tak, aby udržiaval optimálne podmienky pre aktívne kvasinky a zabezpečil správnu fermentáciu a následné zrenie piva.

Komplexný pohľad na komponenty domáceho mikropivovaru
Domáce mikropivovary sú komplexné systémy, ktoré pozostávajú z viacerých vzájomne prepojených prvkov, každý s vlastnou špecifickou úlohou v procese výroby piva.
Mačkací a rmutovací systém: Ako už bolo spomenuté, táto časť zahŕňa sladový a rmutovací kotol. Ich úlohou je príprava sladového výluhu zo sladu, ktorý tvorí základ pre akékoľvek pivo.
Varný kotol: Po rmutovaní a filtrácii nasleduje fáza varenia, počas ktorej sa do sladového výluhu pridáva chmeľ. Varný kotol musí byť schopný efektívne zahrievať mladinu na požadovanú teplotu a udržiavať ju počas predpísaného časového obdobia, aby sa extrahovali potrebné látky z chmeľu a sterilizovala sa mladina.
Chladič mladiny: Po ukončení varenia je nevyhnutné mladinu rýchlo ochladiť na teplotu vhodnú pre pridanie kvasiniek. Rýchle ochladenie je kritické, aby sa zabránilo nežiaducej mikrobiálnej aktivite a kontaminácii, ktorá by mohla negatívne ovplyvniť kvalitu piva.
Fermentačné nádoby: Ide o uzavreté nádoby, do ktorých sa prenesie ochladená mladina a pridajú sa špeciálne pivovarské kvasinky. Tieto nádoby sú navrhnuté tak, aby umožnili kontrolovanú fermentáciu a zrenie piva.
Systém na zrenie a skladovanie piva: Po primárnej fermentácii často nasleduje obdobie dozrievania, ktoré môže prebiehať v samostatných nádobách, alebo priamo vo fľašiach či súdkoch, kde pivo nadobúda svoje finálne chuťové vlastnosti.
Zariadenie na plnenie a uzatváranie: Tieto systémy zabezpečujú minimálny kontakt piva so vzduchom počas plnenia do fliaš alebo sudov, čím predlžujú jeho trvanlivosť a zachovávajú jeho kvalitu a sviežosť.
Čistiace a sanitárne zariadenia: Absolútna čistota a hygiena sú v pivovarníctve nevyhnutné. Pravidelné a dôkladné čistenie a sanitácia všetkých zariadení zaisťuje, že výsledné pivo bude bezpečné na konzumáciu a bude mať optimálnu chuť.

Koľko miesta zaberie domáci pivovar?
Veľkosť a nároky na priestor vášho domáceho pivovaru sa môžu výrazne líšiť v závislosti od zvoleného systému a objemu piva, ktorý plánujete variť.
Pre začiatočníkov: Ak len začínate a rozhodnete sa pre základné sady na výrobu piva, môžete potrebovať len minimálny priestor, ako je malý kútik v kuchyni, garáži alebo pivnici. Tieto kompaktné systémy často nezaberú viac miesta ako bežný kuchynský spotrebič.
Pre vášnivých domácich pivovarníkov: Pokročilejší domáci pivovarníci, ktorí sa rozhodnú pre rozšírené systémy s viacerými fermentačnými nádobami, väčšími varnými kotlami a ďalším príslušenstvom, môžu potrebovať podstatne viac priestoru. Takýto systém môže vyžadovať celú miestnosť, značnú časť garáže alebo pivnice. Priemerný pokročilý domáci pivovar môže zaberať plochu porovnateľnú s pracovnou stanicou, približne 2 až 4 štvorcové metre.
Pri plánovaní je dôležité zvážiť nielen priestor pre samotné vybavenie, ale aj dodatočný priestor potrebný na manipuláciu so surovinami, skladovanie finálneho produktu, ako aj na proces čistenia a údržby.
- Mačkací a rmutovací systém: Zvyčajne zaberá približne rovnakú plochu ako malý stôl.
- Varný kotol a chladič mladiny: Vyžadujú priestor porovnateľný s väčším kuchynským spotrebičom.
- Fermentačné nádoby: Môžu byť umiestnené vertikálne, čím sa šetrí podlahová plocha, a niektoré modely sú navrhnuté s dôrazom na minimalizáciu priestoru.
- Plniace a uzatváracie zariadenie: Obvykle nezaberá veľa miesta, ale vyžaduje si pohodlný prístup pre efektívnu manipuláciu.

Kde optimálne umiestniť domáci pivovar?
Výber ideálneho miesta pre váš domáci pivovar ovplyvní nielen pohodlie pri výrobe piva, ale aj jeho konečnú kvalitu. Je potrebné zvážiť niekoľko kľúčových faktorov:
Garáž alebo dielňa: Tieto priestory často ponúkajú dostatočný priestor nielen pre samotnú výrobu, ale aj pre skladovanie surovín a vybavenia. Zvyčajne umožňujú ľahké čistenie a sú odolné voči náhodnému rozliatiu alebo vlhkosti. Dôležitá je tiež dobrá ventilácia na odvádzanie pár a zápachov.
Pivnica: Pivnica môže byť ideálnym miestom pre fermentáciu a zrenie piva, pretože poskytuje stabilnú teplotu a ochranu pred svetlom. Je však dôležité zabezpečiť dostatočné vetranie a prístup k elektrickej energii.
Kuchyňa: Pre menšie pivovary a začiatočníkov môže byť kuchyňa praktickým riešením, keďže už disponuje prístupom k vode a je navrhnutá s ohľadom na manipuláciu s potravinami. Výzvou však môže byť obmedzený priestor a potreba zdieľať ho s bežnou prípravou jedál.
Vyhradená miestnosť: Ak vaša vášeň prerastie do rozsiahlejšieho projektu, zvážte vyčlenenie špeciálnej miestnosti len na tento účel. Táto možnosť vám poskytne najviac slobody pri prispôsobovaní priestoru podľa vašich potrieb, vrátane inštalácie špeciálnej ventilácie a vodovodných prípojok.
Bez ohľadu na umiestnenie je kľúčové zvážiť bezpečnostné aspekty, ako sú odolnosť proti vlhkosti, dostatočná ventilácia a bezpečné elektrické inštalácie. Taktiež je dôležité myslieť na pohodlie a logistiku celého výrobného procesu.

Akú veľkosť domáceho pivovaru potrebujete?
Voľba správnej veľkosti domáceho pivovaru závisí od niekoľkých kľúčových faktorov: vašich cieľov, plánovaného množstva uvareného piva, dostupného priestoru a vašej úrovne zanietenia.
Začiatočníci a príležitostní pivovarníci: Ak len začínate alebo plánujete variť pivo príležitostne, malý pivovar s kapacitou 20 až 30 litrov by mohol byť ideálnou voľbou. Tieto systémy sú dostatočne kompaktné na umiestnenie v kuchyni a ponúkajú dobrý kompromis medzi jednoduchosťou použitia a možnosťou vyrobiť dostatočné množstvo piva aj na menšiu pivnú párty.
Vášniví domáci pivovarníci: Ak ste nadšenec, ktorý plánuje pravidelne variť pivo a experimentovať s rôznymi štýlmi, môžete zvážiť systém s kapacitou 50 až 100 litrov. Tieto systémy poskytujú väčšiu flexibilitu a rozmanitosť pri varení a môžu vyžadovať viac priestoru a investícií.
Veľkosť vášho domáceho pivovaru by mala byť v súlade s dostupným priestorom. Je dôležité zvážiť nielen priestor pre samotný pivovar, ale aj pre skladovanie surovín, fliaš, fermentačných nádob a hotového piva. Množstvo piva, ktoré chcete pravidelne vyrábať, je ďalším rozhodujúcim faktorom. Ak plánujete variť pivo len pre seba a rodinu, menší pivovar postačí. Naopak, ak sa chystáte na časté pivné večierky, väčšia produkcia bude nevyhnutná.
Väčšie a sofistikovanejšie systémy sú zvyčajne drahšie nielen v počiatočnej investícii, ale aj v prevádzkových nákladoch. Začať s menším systémom môže byť rozumnejšou voľbou, ak ste na začiatku vášho pivovarníckeho dobrodružstva.
Varenie domáceho piva
Údržba a čistenie: Základ úspešného domáceho pivovaru
Údržba a čistenie domáceho pivovaru sú nevyhnutné aspekty, ktoré zaručujú nielen dlhú životnosť zariadenia, ale predovšetkým bezpečnosť a vysokú kvalitu produkovaného piva. Pravidelná a dôkladná údržba minimalizuje riziko kontaminácie a zabezpečuje, že každá várka piva bude čo najlepšie reprezentovať vaše pivovarnícke zručnosti.
Vizuálna kontrola: Pred každým procesom varenia je dôležité vizuálne skontrolovať všetky komponenty pivovaru na prípadné poškodenie alebo opotrebovanie.
Čistenie: Všetky časti, ktoré prichádzajú do kontaktu so surovinami alebo pivom, by mali byť pred použitím dôkladne vyčistené. Používajte vhodné čistiace prostriedky určené pre potravinársky priemysel.
Okamžité čistenie: Po dokončení varenia a presunutí piva do fermentačného zariadenia je kľúčové ihneď vyčistiť všetky použité komponenty. Zvyšky surovín sa s časom ťažšie odstraňujú a môžu byť živnou pôdou pre mikroorganizmy.
Sanitácia: Po čistení nasleduje dôkladná sanitácia, ktorá ničí mikroorganizmy. Je nevyhnutná pre zabránenie kontaminácii piva.
Kontrola tesnení a spojov: Pravidelne kontrolujte tesnenia a spojové prvky na fermentačných nádobách a inom vybavení, aby ste predišli únikom a kontaminácii.
Revízia mechanických častí: Pohyblivé časti, ako sú čerpadlá, vyžadujú periodické mazanie a kontrolu funkčnosti.
Kalibrácia prístrojov: Teplomery a iné meracie prístroje by mali byť pravidelne kalibrované pre presné merania.
Po čistení a sanitácii nechajte všetko vybavenie dôkladne vyschnúť na vzduchu. Skladujte ho v čistom a suchom prostredí, chránenom pred prachom.
Na trhu sú dostupné špecializované čistiace a dezinfekčné prostriedky navrhnuté pre potreby domácich pivovarov. Použitie týchto produktov podľa pokynov výrobcu môže výrazne uľahčiť proces údržby. Preventívne opatrenia, ako je použitie filtrov na vodu a vzduch, môžu tiež znižovať riziko kontaminácie.
Dôkladné oboznámenie sa s postupmi čistenia a sanitácie je kľúčové. Mnoho komunít domácich pivovarov a online zdrojov ponúka podrobné návody a tipy. Vytvorenie plánu pravidelnej údržby a dodržiavanie tohto harmonogramu zabezpečí, že žiadna súčasť procesu nebude prehliadnutá. Vedenie záznamov o vykonanej údržbe je tiež užitočné.
Vybavenie na domáce pivovarníctvo je investíciou do vášho hobby, a preto si zaslúži vašu pozornosť a starostlivosť. Dôkladná údržba a čistenie zabezpečia, že vaše pivovarnícke dobrodružstvo bude dlhodobo úspešné a prinášať radosť bez nepríjemných prekvapení.

Rozdiel medzi domácim a komerčným pivovarom
Domáce pivovary sú špeciálne navrhnuté zariadenia pre varenie piva v domácom prostredí, zatiaľ čo komerčné pivovary sú určené na výrobu piva vo veľkých množstvách na predaj. Domáce pivovary sú zvyčajne menšie a zamerané na osobné varenie menších dávok piva.
Ako funguje domáci pivovar?
Domáci pivovar sa skladá z rôznych komponentov, vrátane varnej nádoby, kvasníc, chladiaceho zariadenia a ďalšieho príslušenstva. Proces varenia piva typicky zahŕňa miešanie a zahrievanie sladu s vodou, pridávanie chmeľu a kvasníc, fermentáciu zmesi a nakoniec chladenie a filtrovanie piva.
Je domáce pivovarstvo legálne?
Vo väčšine krajín existujú zákony, ktoré regulujú domáce pivovarstvo a umožňujú osobné varenie piva v malých množstvách na vlastnú spotrebu. Je však dôležité overiť si miestne zákony a predpisy týkajúce sa domáceho pivovarstva vo vašej oblasti pred začatím procesu varenia piva.
Ako začať s domácim pivovarstvom?
Začatie s domácim pivovarstvom vyžaduje získanie potrebného vybavenia, ako sú varné nádoby, kvasnice, chmeľové produkty a ďalšie suroviny, ako aj pochopenie základných krokov procesu varenia piva a dodržiavanie receptov. Existujú aj rôzne kompletné sady pre začiatočníkov, ktoré obsahujú všetko potrebné pre prvú várku piva.
Koľko trvá varenie piva v domácom pivovare?
Dĺžka procesu varenia piva v domácom pivovare sa líši v závislosti od typu piva, receptu a preferencií pivovara. Všeobecne platí, že proces môže trvať od niekoľkých hodín až po niekoľko týždňov, pričom čas fermentácie a zrenia môže ovplyvniť konečnú chuť a kvalitu piva.
Aké sú výhody domáceho pivovarstva?
Domáce pivovarstvo ponúka možnosť prispôsobiť recepty a ingrediencie podľa vlastných preferencií, vytvoriť unikátne pivo s osobitnou chuťou a štýlom, a hlavne prináša zábavu pri varení piva a degustácii s priateľmi a rodinou.
Aké suroviny potrebujem na varenie piva v domácom pivovare?
Základné suroviny potrebné na varenie piva v domácom pivovare zahŕňajú slad, kvasnice, chmeľ a vodu. V závislosti od zvoleného receptu môžete pridať aj ďalšie prísady.
Náš cieľ je, aby ste sa v domácom varení piva cítili sebavedomo a hlavne aby vás to bavilo. Nájdenie správneho vybavenia, podrobných návodov a praktických tipov je kľúčom k úspechu. Spolu to zvládneme, aj keď sa domáce varenie piva na prvý pohľad zdá ako veda. Pripravili sme pre vás jednoduché postupy krok za krokom, vďaka ktorým sa zorientujete za pár minút.
Či už varíte prvýkrát, alebo hľadáte špičkové suroviny pre svoj ležiak, ste na správnom mieste. Ponúkame široký sortiment od základných surovín až po pokročilé vybavenie, ako sú fermentačné nádoby s kónickým dnom, ktoré zvládnu várky o veľkosti až 50 litrov. Elegantné nerezové prevedenie umožňuje jednoduché čistenie a sterilizáciu, rýchlu zmenu výšky, odber vzoriek a efektívne odstránenie kvasníc.
Zoznámte sa s technológiou prípravy piva z mladinových koncentrátov svetových výrobcov, alebo si uvarte vlastné pivo zo základných surovín - sladu a chmeľu. Pozrite sa na desiatky rôznych druhov sladov a chmeľov, aby ste si mohli uvariť pivo podľa vlastnej chuti. A aby sme vám výber uľahčili, pridali sme do ponuky už pripravené sady základných surovín na varenie piva.
Okrem toho nájdete u nás aj návody, tipy, blog s inšpiráciou od skúsených domovaričov a odpovede na časté otázky. Spoznajte, kde vznikol názov piva IPA alebo ako sa meria horkosť piva. Vitajte vo svete poctivého piva, kde na vás čakajú pivá plné aróm tropického ovocia, krásne vyvážené chmeľové pivo s príjemnou karamelovou arómou a výraznou citrusovou príchuťou, alebo plné telo s bohatou čiernou farbou a výraznou suchou horkosťou.