Pivo, tento prastarý nápoj s bohatou históriou, je oveľa viac než len osviežujúci mok. Pre mnohých predstavuje neoddeliteľnú súčasť spoločenského života, kultúry a dokonca aj identity. Veta "preložiť, ale rád si dá pivo" dokonale vystihuje túto dualitu - spojenie pracovných povinností s potešením z dobre vychladeného piva. Tento článok sa ponorí do hlbších vrstiev pivnej kultúry, preskúma jej historické korene, spoločenské funkcie, ekonomický vplyv a rôzne spôsoby, akými sa prejavuje v rôznych kultúrach. Budeme sa venovať tomu, ako sa zdieľajú informácie o pivnej kultúre s partnermi na základe súhlasu a legitímneho záujmu, a ako môžeme uplatniť svoje práva týkajúce sa spracovania osobných údajov v kontexte personalizovanej reklamy a obsahu.
Historické korene piva a jeho spoločenská úloha
História piva siaha tisícročia dozadu. Už staroveké civilizácie ako Sumeri, Egypťania a Rimania poznali a cenili si tento fermentovaný nápoj. V stredoveku zohrávali kvasenie a výroba piva kľúčovú úlohu v kláštornom živote, kde mnísi nielenže vyrábali pivo pre vlastnú spotrebu a ako zdroj kalórií, ale tiež rozvíjali techniky jeho výroby. Pivo bolo často bezpečnejšou alternatívou k nečistej vode a stalo sa základnou potravinou pre široké vrstvy obyvateľstva.

Spoločenská úloha piva sa formovala postupne. Od prvotného zdroja obživy a hydratácie sa stalo centrom spoločenských stretnutí. Pivnice a krčmy sa stali miestami, kde sa ľudia stretávali, diskutovali o politike, zdieľali novinky a nadväzovali priateľstvá. V mnohých kultúrach sa pivo stalo symbolom pohostinnosti a osláv. Pivné festivaly a slávnosti, ako napríklad Oktoberfest v Nemecku, sú dôkazom toho, aký význam má pivo v kolektívnom živote. Tieto udalosti nielenže oslavujú samotný nápoj, ale slúžia aj ako platforma pre kultúrne výmeny a posilňovanie komunitných väzieb.
Pivná kultúra v rôznych regiónoch sveta
Pivná kultúra sa líši od krajiny ku krajine a dokonca aj v rámci regiónov. Každá kultúra si vytvorila vlastné tradície a spôsoby konzumácie piva.
Európa: Európa je často považovaná za kolísku modernej pivnej kultúry. Nemecko, s jeho Reinheitsgebot (zákon o čistote piva) z roku 1516, kladie obrovský dôraz na kvalitu a tradíciu. Belgicko je známe svojou neuveriteľnou rozmanitosťou pív, od trapistických pív až po kyslé ale. Česká republika je svetovým lídrom v spotrebe piva na obyvateľa a jej pilsner štýl je celosvetovo obľúbený. Aj na Slovensku má pivo silnú tradíciu, pričom sa kládol dôraz na lokálne pivovary a tradičné metódy výroby.

Spojené štáty americké: V USA prešlo pivo obrovským vývojom. Od dominancie veľkých priemyselných pivovarov sa krajina dočkala boomu remeselných pivovarov (craft breweries), ktoré priniesli inováciu a rozmanitosť do amerického pivného trhu. Americké remeselné pivovary experimentujú s rôznymi štýlmi a ingredienciami, čím obohacujú globálnu pivnú scénu.
Ázia: V Ázii sa pivná kultúra vyvíja rýchlejším tempom. Hoci tradičné nápoje ako saké či ryžové víno majú dlhú históriu, pivo si získava čoraz väčšiu popularitu. V krajinách ako Japonsko a Južná Kórea sa objavujú inovatívne remeselné pivovary, ktoré kombinujú tradičné techniky s modernými prvkami.
Ekonomický vplyv pivného priemyslu
Pivný priemysel je významným ekonomickým motorom po celom svete. Zamestnáva milióny ľudí, od pestovateľov jačmeňa a chmeľu, cez pracovníkov v pivovaroch, až po distribútorov a predajcov.
Zamestnanosť a podpora poľnohospodárstva: Pivovarníctvo vytvára pracovné miesta v celom dodávateľskom reťazci. Výroba piva závisí od poľnohospodárskych produktov, ako je jačmeň a chmeľ, čím podporuje poľnohospodársky sektor. Remeselné pivovary navyše často spolupracujú s lokálnymi farmármi, čím posilňujú miestnu ekonomiku.
Turizmus a kultúrny rozvoj: Pivná turistika sa stáva čoraz populárnejšou. Návštevníci vyhľadávajú pivovary, pivné festivaly a reštaurácie s bohatou ponukou piva. Tento trend prináša ekonomické benefity regiónom a podporuje rozvoj miestnej kultúry. Pivné múzeá a prehliadky pivovarov poskytujú návštevníkom hlbší vhľad do histórie a výroby piva.
Daňové príjmy: Pivný priemysel generuje značné daňové príjmy pre vlády prostredníctvom spotrebných daní a DPH, ktoré môžu byť následne investované do verejných služieb.
Spracovanie osobných údajov a personalizovaná reklama v kontexte pivnej kultúry
V digitálnom veku sa informácie o našich preferenciách, vrátane tých týkajúcich sa piva, často zdieľajú s partnermi. Toto zdieľanie prebieha na základe súhlasu a legitímneho záujmu. Existujú konkrétne účely, na ktoré sa tieto údaje môžu použiť, ako napríklad budovanie alebo zlepšovanie profilov o používateľoch pre účely personalizovanej reklamy a obsahu. Meranie výkonnosti reklamy a obsahu je tiež dôležitou súčasťou tohto procesu, rovnako ako generovanie reportov na základe aktivity používateľov a iných.
Vplyv AI na content marketing | Marketingové digiTALKy
Cookies a podobné technológie: Cookies, identifikátory zariadení alebo podobné online identifikátory (napríklad identifikátory založené na prihlásení, náhodne priradené identifikátory, sieťové identifikátory) spolu s inými informáciami, ako je vaša aktivita na danej službe, môžu byť použité na vytvorenie alebo zlepšenie profilu o vás. Tento profil môže slúžiť na zobrazovanie cielenej reklamy a obsahu, ktorý zodpovedá vašim záujmom. Napríklad, ak často vyhľadávate informácie o remeselných pivách alebo navštevujete stránky pivovarov, môže vám byť zobrazovaná reklama na nové pivné produkty alebo akcie súvisiace s pivom.
Vaše práva: V súlade s legislatívou o ochrane osobných údajov máte právo uplatniť si svoj súhlas alebo vzniesť námietku proti legitímnemu záujmu. Toto môžete urobiť na základe špecifického účelu alebo na úrovni jednotlivých partnerov. Tieto voľby budú signalizované predajcom, ktorí sa zúčastňujú na Rámci pre transparentnosť a súhlas. Je dôležité pochopiť, ako sa vaše údaje používajú a aké máte možnosti kontroly nad týmto procesom. Môžete si napríklad nastaviť prehliadač tak, aby odmietal cookies, alebo použiť nástroje na správu súkromia.
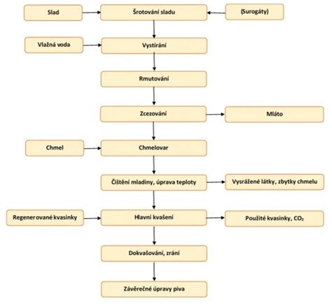
Výroba piva: od surovín po finálny produkt
Proces výroby piva je komplexný a vyžaduje si precíznosť a znalosti. Základnými surovinami sú voda, slad (najčastejšie jačmenný), chmeľ a kvasinky.
Voda: Kvalita vody je kľúčová pre chuť piva. Rôzne minerálne zloženie vody môže ovplyvniť výslednú chuť a charakter piva. Historicky boli pivovary často zakladané v blízkosti kvalitných vodných zdrojov.
Sladovanie: Jačmeň sa namáča, klíči a suší, čím sa premení na slad. Počas sladovania sa v zrne aktivujú enzýmy, ktoré neskôr pomôžu pri premene škrobov na cukry. Farba a chuť sladu ovplyvňujú farbu a chuť finálneho piva.
Varenie a chmeľenie: Slad sa melie a mieša s horúcou vodou (proces rmutovania), čím sa škroby premieňajú na fermentovateľné cukry. Vzniknutá sladina sa varí s pridaním chmeľu. Chmeľ dodáva pivu horkosť, arómu a pôsobí ako prírodný konzervant.
Fermentácia: Po ochladení sladiny sa pridajú kvasinky. Kvasinky premieňajú cukry na alkohol a oxid uhličitý. Existujú dva hlavné typy fermentácie: vrchné kvasenie (ale, používané pri pšeničných pivách, belgických a britských ale) a spodné kvasenie (lager, používané pri plzenských a iných svetlých pivách).
Dozrievanie a sýtenie: Po fermentácii pivo dozrieva, čo mu umožňuje rozvinúť plnú chuť a arómu. Následne sa pivo sýti oxidom uhličitým, buď prirodzene, alebo umelo.

Inovácie a budúcnosť pivnej kultúry
Pivná kultúra nie je statická; neustále sa vyvíja. Remeselné pivovary posúvajú hranice inovácií, experimentujú s novými surovinami, technikami a štýlmi. Stále populárnejšie sú napríklad kyslé pivá (sour ales), pivá s pridaním ovocia alebo korenia, či dokonca bezalkoholické varianty prémiových pív, ktoré sa snažia zachovať plnú chuť a arómu.
Udržateľnosť v pivovarníctve: Rastúci dôraz na udržateľnosť ovplyvňuje aj pivovarníctvo. Mnohé pivovary sa zameriavajú na znižovanie spotreby vody a energie, recykláciu odpadu a používanie lokálnych surovín. Tento trend odráža širší spoločenský posun smerom k zodpovednejšej výrobe a spotrebe.
Technológie a automatizácia: Moderné technológie zohrávajú čoraz väčšiu úlohu vo výrobe piva, od presného monitorovania fermentácie až po automatizované plniace linky. Tieto technológie umožňujú pivovarom zvyšovať efektivitu a konzistentnosť kvality.
Kultúrna výmena a globalizácia: Internet a sociálne médiá umožňujú rýchle zdieľanie informácií o nových pivách a trendoch po celom svete. To vedie k väčšej kultúrnej výmene v rámci globálnej pivnej komunity a k rýchlejšiemu šíreniu inovácií.
Pivo je teda nápoj s hlbokými historickými koreňmi, ktorý zohráva významnú spoločenskú a ekonomickú úlohu. Od starovekých civilizácií až po moderné remeselné pivovary, pivo spája ľudí a obohacuje kultúru. S rozvojom technológií a rastúcim dôrazom na udržateľnosť sa pivná kultúra neustále vyvíja, pričom si zachováva svoju podstatu - potešenie z dobre uvareného a vychutnaného piva, často v príjemnej spoločnosti. V kontexte digitálneho marketingu je dôležité byť informovaný o tom, ako sa vaše osobné údaje používajú na personalizáciu obsahu a reklamy, a aktívne využívať svoje práva na kontrolu nad týmito procesmi.