Mnohí milovníci piva si myslia, že číslo na etikete - či už 10°, 12° alebo iné - priamo udáva percentuálny obsah alkoholu v nápoji. Toto je však jeden z najčastejších mýtov spojených s pivom. Stupňovitosť piva v skutočnosti označuje niečo úplne iné, a to množstvo skvasiteľného extraktu v pôvodnej mladine. Pochopenie tejto nuance je kľúčové pre správne vnímanie sily a charakteru piva.

Čo v Skutočnosti Znamenajú Stupne Piva?
Stupňovitosť piva, často označovaná ako "°" alebo novšie aj ako percento (%), udáva množstvo skvasiteľného extraktu, ktorý sa nachádzal v mladine pred procesom kvasenia. Tento extrakt pochádza predovšetkým z jačmenného sladu a je v podstate zdrojom cukrov, ktoré kvasinky následne premieňajú na alkohol a oxid uhličitý.
Pre lepšiu predstavu, desaťstupňové pivo (10°) malo v sebe pred kvasením približne 10 % skvasiteľného extraktu. To znamená, že v jednom litri pôvodnej mladiny bolo obsiahnutých zhruba 100 gramov týchto cukrov. Čím vyšší je obsah skvasiteľného extraktu, tým viac "potravy" majú kvasinky na produkciu alkoholu. Preto platí, že pivo s vyššou stupňovitosťou má spravidla aj vyšší obsah alkoholu. Napríklad, dvanásťstupňové pivo (12°) bude mať vyšší obsah alkoholu ako desaťstupňové (10°).
Je dôležité poznamenať, že tradičné označenie stupňov (°), ako napríklad 10° alebo 12°, je podľa súčasnej legislatívy často považované za nesprávne. Pivovary by mali uvádzať stupňovitosť vo formáte percenta (%), teda 10 % alebo 12 %.
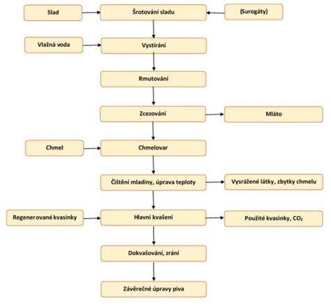
Proces Výroby Piva a Vznik Alkoholu
Aby sme plne pochopili, ako stupňovitosť ovplyvňuje obsah alkoholu, je užitočné zoznámiť sa so základnými krokmi výroby piva. Celý proces je fascinujúcou kombináciou umenia a vedy.
- Šrotovanie sladu: Jačmenný slad sa mechanicky rozdrví na sladový šrot. Dôležité je pri tom zachovať obaly zŕn, ktoré neskôr poslúžia ako filtračná vrstva.
- Vystieranie: Sladový šrot sa zmieša s vodou o špecifickej teplote. Výsledkom je hustá kaša nazývaná vystierka alebo rmut.
- Rmutovanie: V tomto procese sa zložité škroby v slade štiepia na jednoduchšie, skvasiteľné cukry. Existuje viacero metód rmutovania v závislosti od typu piva.
- Scedzovanie: V scedzovacej kadi sa oddelí číra sladká tekutina, nazývaná sladina, od pevných zvyškov sladu (mláta), ktoré sa často využívajú ako krmivo pre zvieratá.
- Varenie s chmeľom: Sladina sa varí s chmeľom, čím vzniká horšia, ale aromatickejšia tekutina - mladina. Chmeľ dodáva pivu horkosť, arómu a pôsobí aj ako prírodný konzervant.
- Chladenie a prevzdušnenie: Mladina sa schladí na ideálnu teplotu pre kvasenie (zvyčajne 8-10 °C) a prevzdušní sa.
- Kvasenie: K schladenej mladine sa pridajú pivovarské kvasnice. Počas kvasenia, ktoré trvá zvyčajne 10 až 12 dní, kvasinky premieňajú skvasiteľné cukry na alkohol a oxid uhličitý (CO2). Teplota počas kvasenia sa postupne znižuje.
- Ležanie: Po ukončení hlavného kvasenia nasleduje proces ležania, počas ktorého pivo dozrieva, čistí sa a rozvíjajú sa jeho chuťové vlastnosti.

Obsah Alkoholu v Pivách Rôznej Stupňovitosti
Aj keď stupňovitosť nie je priamym ukazovateľom obsahu alkoholu, existuje silná korelácia. Čím vyššia stupňovitosť, tým vyšší potenciál pre obsah alkoholu. Avšak, konečné množstvo alkoholu ovplyvňuje aj tzv. stupeň prokvašenia.
- Nízky stupeň prokvašenia: Znamená, že nie všetky cukry boli premenené na alkohol. Pivo si zachová plnšiu chuť, ale má nižší obsah alkoholu. Typickým príkladom sú mnohé tradičné české ležiaky, ktoré majú nižší alkohol aj napriek vyššej stupňovitosti.
- Vysoký stupeň prokvašenia: Takmer všetky cukry sú premenené na alkohol. Tieto pivá môžu mať vyšší obsah alkoholu, ale často pôsobia chuťovo "prázdnejšie", čo je typické pre niektoré zahraničné produkcie.
Tu je orientačná tabuľka obsahu alkoholu v rôznych stupňoch piva:
- Nealkoholické pivo: do 0,5 % obj. etanolu
- Radler (ovocné pivo): približne 1,5 - 2,5 % obj. alkoholu (existujú aj nealkoholické verzie)
- Pivo 8°: približne 3 - 3,4 % obj. alkoholu
- Pivo 10°: približne 3,5 - 4,5 % obj. alkoholu
- Pivo 11°: približne 4,6 - 4,8 % obj. alkoholu
- Pivo 12°: približne 4,9 - 5,3 % obj. alkoholu
- Pivo 14°: približne 6 % obj. alkoholu
- Pivo 15°: približne 6,5 % obj. alkoholu
- Pivo 18°: približne 7 - 8,5 % obj. alkoholu
Najjednoduchší spôsob, ako si pripraviť pivo
Silné Pivá, Špeciály a Svetové Rekordy
Kategória silných pív a špeciálov je charakteristická vyššou stupňovitosťou a teda aj vyšším obsahom alkoholu. Pre ich výrobu sa používa hustejšia mladina s väčším množstvom sladu. Tieto pivá často ponúkajú komplexnejšiu chuť s tónmi karamelu, praženého sladu, ovocia či korenia. Medzi takéto pivá patria napríklad rôzne IPA (India Pale Ale), Double IPA, Imperial Stout, Barleywine či špeciálne edície tradičných značiek.
Svet výroby piva je však plný experimentov a snahy o prekonávanie rekordov. V minulosti sa o titul najsilnejšieho piva na svete "ťahalo" viacero pivovarov. Nemecký Schorschbräu so svojou sériou Schorschbock dosiahol až 57 % alkoholu. Absolútnym rekordérom je však škótsky pivovar Brewmeister s pivom Snake Venom (Hadí jed), ktoré sa pýši neuveriteľnými 67,5 percentami alkoholu. Tieto extrémne vysoké hodnoty sa dosahujú metódou zmrazovania a následného odoberania kryštálikov vody.
V Českej republike je situácia s najsilnejším pivom dynamická, a často závisí od produkcie menších remeselných pivovarov. Zatiaľ čo tradičné ležiaky sa pohybujú v rozmedzí 3-5 % alkoholu, špeciály môžu dosahovať aj 10-12 %. V roku 2005 napríklad pražský minipivovar U Medvídků predstavil pivo s 35 stupňami, čo zodpovedalo približne 13 % alkoholu. Toto pivo, označované skôr ako "jačmenné víno", sa pilo z menších pohárov.
Je dôležité si uvedomiť, že najsilnejšie alkoholické nápoje vôbec sú destiláty, ktoré bežne dosahujú 95 až 96 % objemových percent alkoholu. Pivo, aj keď obsahuje alkohol, je zároveň zdrojom vitamínov skupiny B a minerálnych látok a pri striedmej konzumácii môže mať aj pozitívne účinky na zdravie, najmä vďaka obsahu antioxidantov a látok z chmeľu podporujúcich trávenie.

Pivo ako Potravina a Odporúčaná Konzumácia
Z právneho hľadiska je pivo klasifikované ako alkoholický nápoj. Z nutričného hľadiska však môžeme o ňom hovoriť aj ako o potravine. Pivo obsahuje viac ako 3000 chemických látok, z ktorých mnohé majú pozitívny vplyv na ľudské zdravie pri primeranej konzumácii. Okrem spomínaných vitamínov a minerálov obsahuje aj rozpustnú vlákninu (beta-glukany a pentosany), ktorá podporuje zdravú funkciu čriev, a tiež antioxidanty.
Napriek týmto benefitom je nevyhnutné dbať na odporúčanú dennú dávku alkoholu. Pre mužov sa odporúča maximálne 20 gramov alkoholu denne (čo zodpovedá približne 500 ml piva), pre ženy je to polovica, teda 10 gramov (približne 250 ml piva). Nadmerná konzumácia alkoholu je spojená s mnohými zdravotnými rizikami.
Pre tých, ktorí chcú znížiť príjem alkoholu, ale stále si vychutnať chuť piva, je vynikajúcou alternatívou nealkoholické pivo. Aj keď má nižšiu energetickú hodnotu, jeho konzumácia by tiež mala byť primeraná.
V konečnom dôsledku, pochopenie stupňovitosti piva je kľúčom k tomu, aby sme si tento obľúbený nápoj vychutnali zodpovedne a s plným ocenením jeho rôznorodosti. Nikdy nezabúdajte skontrolovať etiketu pre presné informácie o obsahu alkoholu a zložení vášho obľúbeného piva.