Výroba piva, od remeselnej produkcie v malých pivovaroch až po rozsiahlu priemyselnú výrobu, je komplexný proces, ktorý si vyžaduje nielen znalosť technológie, ale aj orientáciu v legislatívnych požiadavkách a možných certifikáciách. Hoci priama regulácia "certifikátu na výrobu piva" ako takého nie je v Slovenskej republike explicitne stanovená jedným špecifickým právnym predpisom, celý proces je podriadený viacerým zákonom a vyhláškam, ktoré zabezpečujú hygienu, bezpečnosť a kvalitu finálneho produktu. Tento článok sa zameriava na objasnenie dôležitých aspektov súvisiacich s výrobou piva, vrátane legislatívnych požiadaviek, hygienických predpisov, ako aj špecifických certifikácií, ktoré môžu byť relevantné pre výrobcov piva.
Legislatívne základy a potrebné povolenia
Pre začatie podnikania v oblasti výroby piva je nevyhnutné splniť určité legislatívne požiadavky. Osoba alebo právnická osoba, ktorá chce prevádzkovať živnosť v tomto sektore, musí byť zapísaná v obchodnom registri alebo musí spĺňať podmienky pre PO, ktorá sa do obchodného registra nezapisuje. Po splnení všeobecných a osobitných podmienok, ktoré sa týkajú bezúhonnosti, odbornej spôsobilosti a zdravotnej spôsobilosti, môže subjekt začať podnikať v deň ohlásenia živnosti.

Všeobecné podmienky bezúhonnosti sa preukazujú výpisom z registra trestov. Pre fyzické osoby s bydliskom a právnické osoby so sídlom v SR sa údaje na vyžiadanie výpisu z registra trestov poskytujú automaticky. V prípade zahraničných osôb sa bezúhonnosť preukazuje výpisom z registra trestov ich domovského štátu alebo rovnocennou listinou.
Osobitné podmienky sa týkajú odbornej spôsobilosti. Pre výrobu piva, podobne ako pri iných remeselných živnostiach, je často potrebný doklad preukazujúci odbornú spôsobilosť podnikateľa alebo zodpovedného zástupcu. V kontexte pivovarníctva to môže byť napríklad vzdelanie v odbore "Pivovarník - Sladovník" alebo iné relevantné osvedčenie či diplom. V prípade zahraničných dokladov o vzdelaní je potrebné ich uznať Ministerstvom školstva, vedy, výskumu a mládeže SR a predložiť ich preložené do slovenského jazyka.
Ďalším kľúčovým aspektom je zdravotná spôsobilosť. Podľa zákona č. 355/2007 Z.z. o ochrane, podpore a rozvoji verejného zdravia, osoby pracujúce v epidemiologicky závažných činnostiach pri výrobe, manipulácii a uvádzaní do obehu potravín a pokrmov, kam spadá aj výroba piva, musia mať potvrdenie o zdravotnej spôsobilosti. Toto potvrdenie sa vydáva v zmysle vyhlášky Ministerstva zdravotníctva Slovenskej republiky č. 585/2008 Z. z.
Pri zriadení prevádzkových priestorov, teda samotného pivovaru, je nevyhnutné splniť hygienické požiadavky. Prevádzkarne musia byť označené a ich zriadenie oznámené príslušnému regionálnemu úradu verejného zdravotníctva. Na uvedenie priestorov do prevádzky sa vyžaduje súhlasné rozhodnutie tohto úradu, ktorý posudzuje splnenie hygienických a technických podmienok. Dôležité je tiež preukázať oprávnenie užívať nehnuteľnosť, ktorá slúži ako miesto podnikania alebo prevádzkareň.
Pre remeselné živnosti, kam spadá aj výroba piva, sa vydáva osvedčenie o živnostenskom oprávnení. Poplatok za jeho vydanie je 22 €, pričom elektronické podanie môže byť spojené s nižším poplatkom. V rámci procesu ohlásenia živnosti sú fyzickým osobám automaticky zabezpečené registrácie na daňovom úrade a v systéme povinného zdravotného poistenia, ako aj bezplatný výpis z registra trestov.
Zameranie na suroviny a proces výroby piva
Základom každého piva sú tri kľúčové suroviny: voda, slad a chmeľ. Pochopenie ich úlohy a spracovania je esenciálne pre každého, kto sa chce venovať výrobe piva.
Slad: Srdce chuti a farby piva

Proces úpravy jačmeňa v sladovniach je prvým krokom k vytvoreniu základnej charakteristiky piva. Jačmeň prechádza procesom sladovania, ktorý zahŕňa namáčanie, klíčenie a sušenie. Počas klíčenia sa v zrne aktivujú enzýmy, ktoré sú nevyhnutné pre rozklad škrobov na kvasiteľné cukry počas rmutovania. Sušenie (kilnovanie) následne určuje farbu a chuť sladu. Rôzne teploty a dĺžky sušenia vedú k vzniku rôznych typov sladu, ako napríklad:
- Plzeňský slad: Svetlý slad používaný na výrobu svetlých ležiakov, dodáva pivu jemnú sladovú chuť a zlatistú farbu.
- Mnichovský slad: Tmavší slad pražený pri vyšších teplotách, dodáva pivu plnšiu sladovú chuť, arómu a jantárovú až medenú farbu.
- Karamelový slad: Špeciálne upravený slad, ktorý počas praženia vytvára karamelové cukry, dodáva pivu sladkú karamelovú chuť a farbu.
Voľba konkrétneho typu sladu priamo ovplyvňuje výslednú chuť, arómu, farbu a telo piva.
Chmeľ: Korenie piva s komplexnou úlohou
Chmeľ je zodpovedný za horkosť, arómu a konzervačné vlastnosti piva. V praxi sa spotrebitelia často stretávajú s pojmom "chmeľové produkty" v zložení, čo odkazuje na rôzne formy chmeľu používané v pivovarníctve:
- Chmeľové hlávky: Tradičná forma, ktorá sa dnes používa menej často v priemyselnej výrobe.
- Chmeľové pelety: Rozdrvené chmeľové hlávky lisované do peliet, ktoré lepšie uchovávajú aromatické látky a ľahšie sa dávkujú.
- Chmeľové extrakty: Koncentrované výťažky z chmeľu, ktoré poskytujú predovšetkým horkosť a sú stabilnejšie.
Rôzne odrody chmeľu, ako napríklad typicky český Žatecký Poloraný Červeňák, sa líšia obsahom alfa-horkých kyselín (zodpovedných za horkosť) a aromatických olejov (zodpovedných za vôňu). Výber chmeľu a jeho pridávanie v rôznych fázach varenia (tzv. chmeľenie) má zásadný vplyv na charakter piva.
Voda: Viac než len rozpúšťadlo
Voda tvorí najväčšiu časť piva a jej zloženie (najmä obsah minerálov) môže výrazne ovplyvniť chuť a vlastnosti piva. Rôzne regióny s odlišným vodným profilom historicky viedli k vzniku špecifických štýlov piva. Napríklad tvrdá voda s vyšším obsahom síranov je vhodnejšia pre plzenský typ piva, zatiaľ čo mäkšia voda s vyšším obsahom uhličitanov je vhodnejšia pre tmavé piva.

Proces varenia mladiny a kvasenia
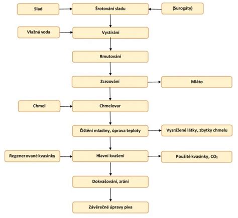
Teoretické "varenie" piva v skutočnosti znamená prípravu mladiny. Celý proces prebieha v niekoľkých krokoch:
- Šrotovanie sladu: Slad sa rozdrví, aby sa uvoľnili škroby a umožnil sa prístup enzýmom.
- Rmutovanie: Rozdrvený slad sa mieša s vodou pri kontrolovaných teplotách. Tu sa aktivujú enzýmy, ktoré premieňajú škroby na kvasiteľné cukry. Existujú dva hlavné spôsoby rmutovania:
- Infúzne rmutovanie: Celý objem mladiny sa ohrieva postupne. Používa sa najmä pri svetlých sladoch a pre jednoduchšie procesy.
- Dekokčné rmutovanie: Časť mladiny sa odoberie, zvarí a vráti späť do rmutu. Tento proces umožňuje dosiahnuť vyššie teploty a lepšie rozklad škrobov, často sa používa pri tmavších sladoch a tradičných receptúrach.
- Vysladzovanie: Po dokončení rmutovania sa mladina oddelí od pevného zvyšku (mláta).
- Chmeľenie: Mladina sa varí s chmeľom. Prvé chmeľenie (počas varu) dodáva pivu horkosť, neskoršie chmeľenie (ku koncu varu alebo po ňom) dodáva arómu. Počet a načasovanie chmeľení sú kľúčové pre výsledný charakter piva.
- Ochladenie a prevzdušnenie: Horúca mladina sa rýchlo ochladí na teplotu vhodnú pre kvasenie a prevzdušní sa, aby sa dodal kyslík pre rast kvasiniek.
- Kvasenie: Do ochladenej mladiny sa pridajú pivovarské kvasinky. Pri spodnom kvasení (napr. pre ležiaky) prebieha pri nižších teplotách (8-15°C) a kvasinky klesajú na dno. Pri vrchnom kvasení (napr. pre ale) prebieha pri vyšších teplotách (15-25°C) a kvasinky sa tvoria na povrchu.
- Dokvášanie (zrýchlenie): Po hlavnom kvasení sa pivo presunie do tankov na dokvášanie, kde dozrieva, vyčisťuje sa a rozvíja sa jeho chuť.
Proces varenia piva - 3D animácia "Umenie varenia piva"
Špeciálne typy piva a ich výroba
Pochopenie základného procesu umožňuje aj pochopiť, ako sa vyrábajú špeciálne typy piva:
- Dietné (light) pivo: Vyrába sa s cieľom znížiť obsah kalórií a sacharidov. To sa dosahuje buď použitím špeciálnych enzýmov, ktoré rozložia viac škrobov na kvasiteľné cukry, alebo dôkladnejším vyvarením mladiny, aby sa znížil obsah zvyškových cukrov.
- Nealkoholické pivo: Jeho výroba je technicky náročnejšia. Existuje niekoľko metód:
- Obmedzené kvasenie: Kvasenie prebieha pri nízkych teplotách alebo s obmedzeným prístupom kyslíka, aby sa minimalizovala produkcia alkoholu.
- Vysokoteplotné kvasenie s kvasinkami, ktoré produkujú málo alkoholu.
- Vákuová destilácia: Po bežnom kvasení sa alkohol odparí z piva vo vákuu pri nízkej teplote, aby sa zachovali aromatické látky.
- Membránová filtrácia: Alkohol sa odfiltruje z piva pomocou špeciálnych membrán.
Skladovanie, transport a servírovanie piva
Nízky obsah alkoholu a citlivosť na svetlo robia pivo náchylným k degradácii. Chmeľové silice môžu reagovať so svetlom a vytvárať sulfidy, ktoré dávajú pivu nepríjemný "sulfidický" zápach.
- Skladovanie: Pivo by malo byť skladované v tme, pri stabilnej nízkej teplote.
- Transport: Je dôležité minimalizovať teplotné výkyvy počas prepravy.
- Servírovanie: Teplotné šoky, napríklad pri vystavení pivu svetlu v supermarkete alebo pri prudkých zmenách teploty, môžu negatívne ovplyvniť jeho chuť a kvalitu. Správna teplota servírovania je kľúčová pre plné vychutnanie si piva.
Minipivovary vs. Koncerny: Filozofia a kvalita
Rozdiel medzi malými remeselnými pivovarmi a veľkými priemyselnými koncernami spočíva nielen vo veľkosti produkcie, ale aj vo filozofii a prístupe k výrobe.
- Minipivovary: Často kladú dôraz na experimentovanie, lokálne suroviny a tradičné postupy. Cieľom je často vytvoriť pivo s unikátnou chuťou a charakterom. Ich flexibilita im umožňuje rýchlo reagovať na trendy a požiadavky trhu. V tomto segmente často víťazí originalita a remeselná zručnosť.
- Koncerny: Využívajú rozsiahle technológie a štandardizované procesy na dosiahnutie konzistentnej kvality a efektívnosti výroby vo veľkom meradle. Ich silnou stránkou je schopnosť uspokojiť masový trh a zabezpečiť dostupnosť produktov po celom svete. Filozofia "europiva" často smeruje k univerzálnej chuti, ktorá osloví široké spektrum konzumentov.
Vplyv na chuť piva nie je len o sládkovi. Rad faktorov, vrátane skladovania, distribúcie a času, sa podpisuje pod jeho konečné vlastnosti. Pivo "starne" a jeho chuť sa mení.
Vegánska certifikácia piva: Trend a požiadavky

S rastúcou popularitou vegánstva sa rozširuje aj ponuka vegánskych pív. Vegánska certifikácia je proces, ktorý overuje, že pivo je vyrábané bez použitia živočíšnych produktov. To zahŕňa:
- Ingrediencie: Bez použitia medu, laktózy, želatíny (ktorá sa niekedy používa na čírenie piva) a iných živočíšnych zložiek. Všetky použité suroviny musia byť certifikované ako vegánske.
- Proces výroby: Overuje sa, či sa v procese čistenia zariadení alebo pri iných výrobných krokoch nepoužívajú živočíšne produkty.
- Certifikačný proces: Vyžaduje sa dôkladné overenie zloženia a výrobných postupov nezávislými certifikačnými organizáciami, ako je napríklad Vegan Society.
Po úspešnej certifikácii môže pivovar používať vegánske logo na svojich obaloch a marketingových materiáloch, čím poskytuje spotrebiteľom istotu o pôvode ich piva.
Príklady z praxe: Košer slad
Príkladom špecifickej certifikácie, ktorá sa môže týkať výrobcov piva, je certifikácia košer. Levická sladovňa v roku 2018 požiadala o certifikáciu košer sladu na žiadosť zahraničného partnera, ktorý plánoval vyrábať košer pivo. Po audite a osobnej kontrole rabína bol vydaný Certifikát košerosti. Tento príklad demonštruje, že výroba piva, či už na domácom alebo medzinárodnom trhu, môže vyžadovať dodržiavanie špecifických náboženských alebo etických štandardov a ich certifikáciu.
Vzdelávanie a rozvoj zručností v pivovarníctve
Pre tých, ktorí sa chcú hlbšie ponoriť do sveta piva, existujú rôzne vzdelávacie možnosti. Kurzy varenia piva v domácich podmienkach, ako napríklad tie organizované v Bratislave, poskytujú praktické zručnosti v ovládaní domáceho pivovaru, práci so surovinami a rozlišovaní druhov piva. Takéto kurzy často zahŕňajú teoretickú časť o technológii výroby, výbere surovín a praktické varenie piva pod vedením skúsených lektorov.

Okrem praktických kurzov existujú aj vzdelávacie programy zamerané na hlbšie pochopenie pivnej kultúry a technológie, ktoré z vás môžu urobiť pivných znalcov alebo sommeliérov. Tieto programy sa zameriavajú na kľúčové aspekty ako výber sladu a chmeľu, techniky rmutovania, chmeľovania a pochopenie vplyvu jednotlivých krokov na výslednú chuť piva.
Napriek tomu, že priamy "certifikát na výrobu piva" v zmysle jedného univerzálneho dokumentu neexistuje, celý proces výroby a predaja piva je regulovaný komplexným systémom legislatívy, hygienických noriem a možných špecifických certifikácií, ktoré zabezpečujú kvalitu, bezpečnosť a súlad s medzinárodnými štandardmi.
tags: #co #potrebujem #aby #som #dostal #certifikat