Pivovarníctvo na Slovensku má bohatú históriu a neustále sa vyvíja, pričom si zachováva tradičné postupy a zároveň integruje moderné technológie. Jedným z príkladov je aj pivo Hrádek Karpat 11°, ktoré sa teší obľube medzi milovníkmi piva. Tento článok sa zameriava na detaily výroby, zloženie, parametre a balenie tohto konkrétneho piva, ako aj na širší kontext pivovarníckeho priemyslu, ktorý ovplyvňuje jeho produkciu a dostupnosť.

Tradičná česká technológia výroby v pivovare Hrádek Slavičín
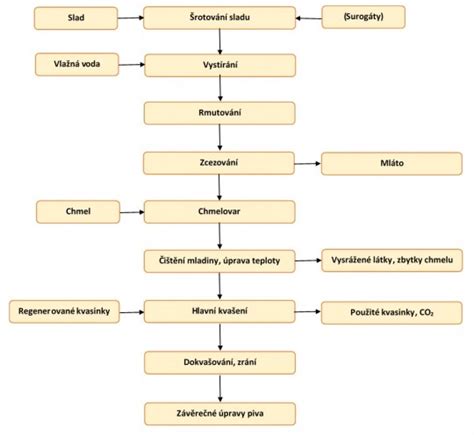
Všetky pivá z pivovaru HRÁDEK Slavičín sú striktne vyrábané klasickou českou technológiou, teda vo varniach dvojrmutovým spôsobom. Táto metóda je základom pre dosiahnutie charakteristickej chuti a kvality piva. Dvojrmutový spôsob znamená, že pri výrobe mladiny sa používajú dve fázy zohrievania a miešania sladu s vodou, čo umožňuje lepšie rozštiepenie škrobov a extrakciu cukrov zo sladu.
Nasleduje kvasenie ako v otvorených kadiach, tak v kvasných tankoch. Otvorené kade evokujú tradičné postupy, kde je proces kvasenia viac vystavený okoliu, čo môže prispieť k špecifickému charakteru piva. Kvasné tanky na druhej strane predstavujú moderný prístup, ktorý umožňuje presnejšiu kontrolu nad procesom kvasenia a konzistentnejšiu kvalitu.
Mladé pivo potom dozrieva studeným ležaním v ležiackej pivnici. Studené ležanie je kľúčovou fázou dozrievania, počas ktorej pivo získava svoju finálnu chuť, arómu a čírosť. Nízka teplota spomaľuje aktivitu kvasiniek a umožňuje postupnú sedimentáciu nežiaducich látok.
Výnimku tvorí 10° pivo Rejtín, ktoré prekvasuje a dozrieva v CKT tancoch (Cylindricko-kužeľové tanky), kde sa spája moderná technológia s nižšou energetickou náročnosťou. CKT tanky umožňujú vykonávať celý proces kvasenia a ležania v jednom uzavretom systéme, čo znižuje straty a energetickú spotrebu.

Záverečné úpravy a plnenie: Filtrácia a balenie
Záverečnou operáciou je moderná dvojitá filtrácia s použitím kremelinového a MMS filtra. Filtrácia odstraňuje z piva zvyšky kvasiniek a iné častice, čím sa dosahuje krištáľová čírosť. Kremelinový filter využíva kremelinu, prírodný materiál s poréznou štruktúrou, zatiaľ čo MMS filter (Micro-Maltese System) predstavuje ďalšiu úroveň filtrácie pre zaručenie maximálnej čistoty.
Po filtrácii nasleduje stáčanie na linke - do KEG sudov či PET fliaš. Tento proces je vysoko automatizovaný, aby sa zabezpečila hygiena a minimalizovalo sa riziko kontaminácie piva. PET fľaše sa stali populárnym obalom vďaka svojej ľahkosti, nerozbitnosti a nižšej cene v porovnaní so sklenenými fľašami, čo umožňuje širšiu dostupnosť piva Hrádek Karpat 11° pre spotrebiteľov.
Výroba piva v piešťanskom pivovare ŽiWELL v spolupráci s Beer Station
Parametre produktu Hrádek - Karpat 11°
Pre pivo Hrádek - Karpat 11° sú špecifikované nasledujúce parametre:
- Stupňovitosť: 11% EPM (Extrakt Pôvodnej Mladiny) - tento údaj udáva, koľko percent cukru bolo pôvodne rozpustené v mladine pred kvasením. Vyššia stupňovitosť zvyčajne znamená plnšiu chuť a vyšší obsah alkoholu.
- Obsah alkoholu: 4,5% obj. - toto je objemový percentuálny podiel alkoholu v konečnom produkte. Karpat 11° spadá do kategórie pív s nižším obsahom alkoholu, čo ho robí osviežujúcim a menej zaťažujúcim.
- Horkosť IBU: 25-28 (International Bitterness Units) - IBU je jednotka merajúca horkosť piva, ktorá pochádza z chmeľu. Hodnota 25-28 IBU naznačuje strednú horkosť, ktorá je príjemne vyvážená.
- Farba EBC: Pivovar neuvádza - EBC (European Brewery Convention) je jednotka merajúca farbu piva. Hoci nie je uvedená, zlatistá farba je typická pre svetlé ležiaky.
- Kvasenie: Spodné - spodné kvasenie je charakteristické pre ležiaky a prebieha pri nižších teplotách (cca 8-14 °C) s použitím kvasiniek Saccharomyces carlsbergensis, ktoré kvasia na dne tanku.

Zloženie produktu Hrádek - Karpat 11°
Zloženie piva Hrádek - Karpat 11° je typické pre tradičné české ležiaky:
- Pitná voda: Základná surovina, ktorej kvalita má zásadný vplyv na výslednú chuť piva.
- Jačmenný slad: Dodáva pivu cukry potrebné na kvasenie, farbu, plnosť chuti a arómu.
- Chmeľ: Pridáva pivu horkosť, arómu a pôsobí ako prírodný konzervant.
- Pivovarské kvasnice: Mikroorganizmy zodpovedné za proces kvasenia, pri ktorom premieňajú cukry na alkohol a oxid uhličitý.
Balenie: PET fľaša 1l
Pivo Hrádek Karpat 11° je dostupné v balení PET fľaša s objemom 1 liter. Tento typ balenia je praktický pre konzumáciu v domácnosti alebo na cestách. Je dôležité poznamenať, že PET fľaše môžu byť náchylnejšie na prenikanie kyslíka v porovnaní so sklom, čo môže časom ovplyvniť čerstvosť piva.

Adresa a orientačné informácie
Pivovar Hrádek sa nachádza na adrese: Družstevní I 195, 763 21 Slavičín. Vzhľadom na to, že uvedené informácie sú len orientačné, pred nákupom vo vybranom obchode sa odporúča overiť, že predávaný model má kľúčové vlastnosti podľa vašich požiadaviek. Aj keď sa prevádzkovatelia snažia o maximálnu presnosť informácií, nie je možné zaručiť 100% správnosť.
Širší kontext pivovarníckeho priemyslu
Nedávne udalosti v českom a slovenskom pivovarníctve naznačujú dynamický vývoj v tomto odvetví. Informácie o znovuzrodení výroby piva Svitavák po viac ako 20 rokoch, oslavy dvadsiatich rokov Zeleného piva Starobrno s pokusom o rekord v hromadnom prípitku, či dokonca snahy o varenie piva fungujúceho ako vakcína proti polyomavírusom, ukazujú na rôznorodosť inovácií a tradícií.
Zároveň sa pivovary reagujú na rastúci dopyt po zdravšom životnom štýle a začínajú ponúkať pivá s nízkym obsahom cukru a alkoholu. Tieto trendy naznačujú, že pivovarníctvo sa prispôsobuje meniacim sa preferenciám spotrebiteľov.
Novinky ako obnova varenia piva v Jindřichovom Hradci po šesťdesiatich rokoch, či plány holandskej skupiny Heineken na zrušenie pracovných miest v dôsledku "náročných trhových podmienok", poukazujú na ekonomické a strategické výzvy, ktorým čelia veľké pivovarnícke spoločnosti.
Kauza skrachovaného pivovaru Karpat, ktorá dostáva do finále s obvineniami zo strany Európskej prokuratúry, pripomína, že aj v tomto odvetví existujú právne a finančné riziká.
Zaujímavým poznatkom je aj zistenie vedeckých pracovníkov z japonskej Univerzity Chuo, že pohár na pivo nie je len nosič nápoja, ale hrá dôležitú úlohu v samotnom pití, pričom je aktívnym „partnerom“ v multisenzorickom zážitku z pitia. Tento pohľad zdôrazňuje dôležitosť všetkých aspektov spojených s konzumáciou piva, od jeho vzhľadu až po spôsob, akým je servírované.
Všetky tieto informácie formujú širší obraz o pivovarníckom priemysle, ktorý je plný inovácií, tradícií, ale aj výziev. Pivo Hrádek Karpat 11° vo svojom PET fľaškovom balení je súčasťou tohto komplexného a neustále sa meniacího sveta.

Dôležitosť filtrácie a jej vplyv na pivo
Pivovary ako Hrádek kladú veľký dôraz na filtráciu, čo je zreteľné z ich vyjadrenia: "V Hrádku si dávajú záležať na filtrácii, vzhľad piva uprednostňujú pred chuťovými experimentmi." Táto filozofia znamená, že pivovarníci sú presvedčení o dôležitosti vizuálnej stránky piva. Moderná dvojitá filtrácia s použitím kremelinového a MMS filtra zabezpečuje, že pivo je krištáľovo čisté, bez akýchkoľvek kalov.

Prečo je filtrácia taká dôležitá? Po prvé, čistota piva ovplyvňuje jeho vzhľad. Pivo, ktoré je číre a má krásnu zlatistú farbu, pôsobí na prvý pohľad atraktívnejšie. Recenzenti, ako je spomenutý Thymallus, často oceňujú túto vizuálnu kvalitu. Vzhľad piva je prvým dojmom, ktorý spotrebiteľ získa, a môže ovplyvniť jeho celkové vnímanie.
Po druhé, filtrácia odstraňuje aj niektoré kvasinky a proteíny, ktoré by mohli viesť k nežiaducim zmenám v chuti a aróme počas skladovania. Týmto spôsobom sa predlžuje trvanlivosť piva a zabezpečuje sa konzistentná kvalita počas celého jeho trvanlivosti.
Na druhej strane, nadmerná filtrácia alebo použitie agresívnych filtračných metód môže viesť k odstráneniu niektorých aromatických látok a čiastočne aj k "okrojenému" pocitu v ústach. Pivovary, ktoré sa zameriavajú na chuťové experimenty a menej na dokonalú čírosť, často ponúkajú nefiltrované piva, ktoré môžu mať komplexnejšiu chuť a plnšie telo.
V prípade Hrádek Karpat 11° je vidieť snahu o rovnováhu. Pivovar využíva moderné filtračné techniky na dosiahnutie vizuálnej dokonalosti, pričom sa snaží zachovať vyváženú chuť. Ako uvádza jeden z recenzentov: "Zajímavá chuť. Taková plnější, silnější." Toto naznačuje, že napriek dôrazu na filtráciu sa podarilo zachovať dostatočnú plnosť a charakter piva.
PET balenie a jeho špecifiká
Použitie 1-litrových PET fliaš pre pivo Hrádek Karpat 11° prináša niekoľko výhod, ale aj potenciálnych nevýhod.
Výhody:
- Nízka hmotnosť: PET fľaše sú výrazne ľahšie ako sklenené, čo znižuje náklady na prepravu a manipuláciu.
- Odolnosť: Sú menej náchylné na rozbitie, čo zvyšuje bezpečnosť pri manipulácii a transporte.
- Cena: V porovnaní so sklenenými fľašami sú často lacnejšie na výrobu.
- Pohodlie: 1-litrové balenie je praktické pre osobnú spotrebu alebo menšie skupiny.
Potenciálne nevýhody:
- Priedušnosť: PET materiál je menej nepriepustný pre plyny ako sklo. To znamená, že kyslík sa môže postupne dostať do fľaše, čo môže viesť k oxidácii piva a strate sviežosti. Taktiež oxid uhličitý môže pomalšie unikať.
- Vplyv na chuť: Niektorí puristi tvrdia, že PET fľaše môžu mierne ovplyvniť chuť piva, hoci moderné technológie výroby PET fliaš tento efekt minimalizujú.
- Environmentálny aspekt: Hoci je PET recyklovateľný, jeho výroba a likvidácia majú environmentálny dopad.
Pre pivo ako Hrádek Karpat 11°, ktoré je určené na širšiu distribúciu a konzumáciu, je PET balenie logickou voľbou z hľadiska nákladov a praktickosti. Pivovar sa pravdepodobne snaží tento potenciálny vplyv na kvalitu minimalizovať prostredníctvom efektívneho plnenia a rýchlej distribúcie, aby sa pivo dostalo k spotrebiteľovi čo najčerstvejšie.

Zameranie na svetlý ležiak
Recenzia tiež spomína: "Světlý ležák je hlavním typem piva, které pivovar vyrábí. Tak tohle pivo má opravdu nádherně zlatou barvu. Pěna je bílá, je jí dost a voní sladově. Chuť je velmi vyvážená. Hořkost je tak akorát, plnost taky a vše doplňuje chuť chmele a sladu." Toto potvrdzuje, že Hrádek Karpat 11° patrí do kategórie svetlých ležiakov, ktoré sú v českej a slovenskej pivnej kultúre mimoriadne populárne.
Svetlý ležiak je charakterizovaný svojou zlatistou farbou, strednou plnosťou tela, vyváženou horkosťou a príjemnou sladovou chuťou s jemnými chmeľovými tónmi. Spodné kvasenie a dlhé studené ležanie mu dodávajú čistotu a jemnosť. Hrádek Karpat 11° sa zrejme drží týchto tradičných znakov, čo prispieva k jeho obľúbenosti.
Recenzent ďalej popisuje pivo ako: "Hořkost je tak akorát, plnost taky a vše doplňuje chuť chmele a sladu." Toto je kľúčové hodnotenie pre každý ležiak. Vyváženosť medzi horkosťou chmeľu a sladovou sladkosťou, spolu s primeranou plnosťou tela, vytvára harmonický celok, ktorý osloví široké spektrum konzumentov. Vôňa je opísaná ako "sladová", čo je typické pre kvalitné ležiaky, kde sa prejavujú aromatické látky zo sladu.
Celkovo, popis piva Hrádek Karpat 11° naznačuje, že ide o dobre remeselne spracovaný svetlý ležiak, ktorý spĺňa očakávania milovníkov tohto štýlu piva. Dôraz na tradičné postupy, modernú filtráciu a kvalitné suroviny sa odráža v jeho konečných parametroch a senzorických vlastnostiach.